Avisaurus est un oiseau énantiornithe avisauridé décrit en 1982 par Brett-Surman et Paul, avec A. archibaldi pour espèce. L’holotype (UCMP 117600) d’Avisaurus archibaldi est un tarsométatarsien droit. Quelques spécimens isolés ont par la suite été référés à Avisaurus, mais toujours sous la forme d’éléments isolés. En 2022, une équipe de paléontologues découvrit un tarsométatarsien d’énantiornithe dans le Maastrichtien de la formation géologique d’Hell Creek (Montana, Etats-Unis). Clark et ses collègues le décrivent comme l’holotype d’une nouvelle espèce d’Avisaurus, qu’ils baptisent Avisaurus darwini.

L’holotype (DDM 1577.730) d’Avisaurus darwini est un tarsométatarsien droit complet. Clark et ses collègues ne précisent pas le stade ontogénique de DDM 1577.730. Cela est probablement du au manque de données sur l’ontogénie des avisauridés, ce qui rend impossible toute détermination de l’âge de DDM 1577.730 sur la base de caractères ostéologiques.

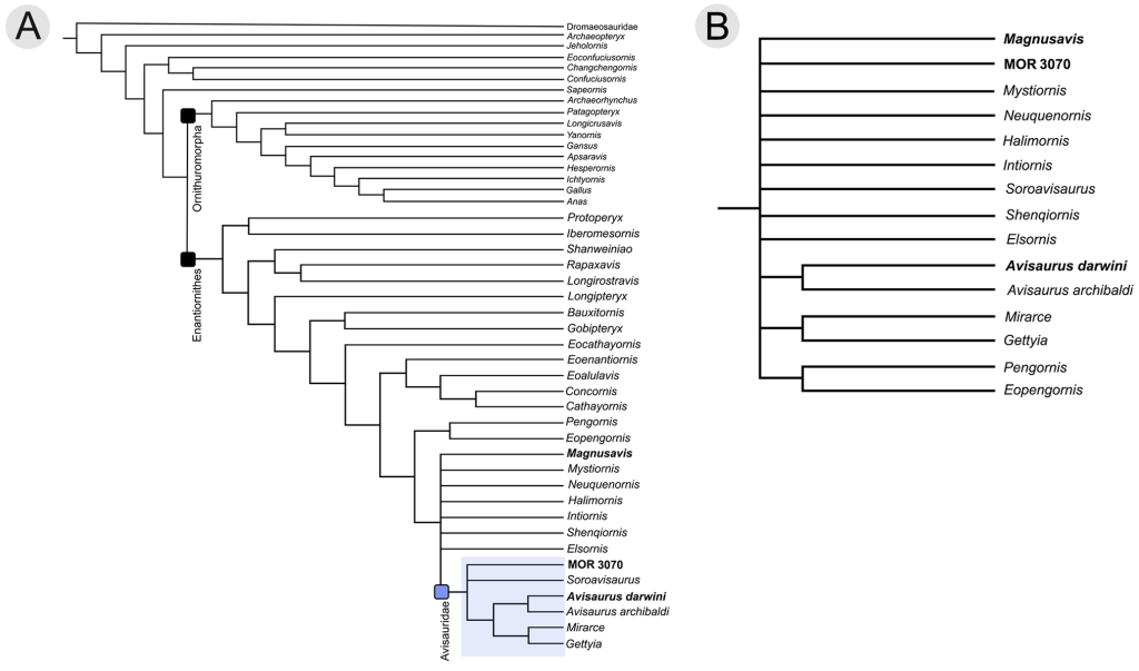
L’analyse phylogénétique de Clark et ses collègues classe Avisaurus darwini en espèce-soeur d’Avisaurus archibaldi. Avisaurus y est classé comme un avisauridé dérivé, taxon-soeur du clade formé par Gettyia et Mirarce.

Comme les autres avisauridés, Avisaurus darwini se caractérise par son tarsométatarsien allongé et robuste, avec de grandes surfaces d’attaches musculaires. Ces caractéristiques sont très proches de celles présentes chez les rapaces actuels, mais ne sont pas tout à fait identiques. En effet, comme les rapaces actuels les avisauridés étaient capables de se percher et d’attraper leurs proies avec leurs membres postérieurs. Toutefois, les tarsométatarsiens des avisauridés sont beaucoup moins étroit, ce qui suggère un mode de prédation inconnu chez les rapaces actuels.

Avisaurus darwini était un grand oiseau carnivore mesurant environ 1,5 mètre d’envergure pour un poids de 1,2 kilogrammes. Il s’agit de dimensions légèrement inférieures à celles d’A. archibaldi qui a pu atteindre 1,8 mètre d’envergure pour 1,7 kilogrammes. Avisaurus darwini était un prédateur spécialisé dans la chasse de petits vertébrés qui vivait en compagnie de squamates, de crocodylomorphes, de ptérosaures, de tortues, de cératopsiens, d’ankylosaures, de pachycephalosaures, de thescelosauridés, d’hadrosauridés, de troodontidés, de tyrannosauridés, de dromaeosauridés, de caenagnathidés et d’autres oiseaux.

Références : Clark, A.D.; Atterholt, J.; Scannella, J.B.; Carroll, N.; O’Connor, J.K., 2024, New enantiornithine diversity in the Hell Creek Formation and the functional morphology of the avisaurid tarsometatarsus. PLoS ONE. 19(10): e0310686.
Brett-Surman, M.K.; Paul, G.S., 1985, A new family of bird-like dinosaurs linking Laurasia and Gondwanaland. Journal of Vertebrate Paleontology. 5(2): 133-138.
Toutes les images proviennent de Clark et al., 2024
Un avis sur « Nouvelle espèce d’énantiornithe : Avisaurus darwini »