Il y a quelques années, le tarsométatarsien partiel d’un oiseau énantiornithe fut découvert dans le Maastrichtien de la formation géologique d’Hell Creek (Montana, Etats-Unis). L’analyse de cet élément révéla qu’il n’appartenait pas à Avisaurus, le seul énantiornithe jusque là connu de cette formation. Clark et ses collègues en font donc l’holotype d’un nouveau taxon qu’ils baptisent Magnusavis (« grand oiseau »), avec M. ekalakaenis pour espèce.

L’holotype (CCM V2019.5.1) de Magnusavis ekalakaenis est un tarsométatarsien droit partiel, composé des portions distales des métatarsiens II et III, associé à une phalange pédale. Clark et ses collègues ne précisent pas le statut ontogénique de ce spécimen, très probablement car il est impossible de le déterminer.

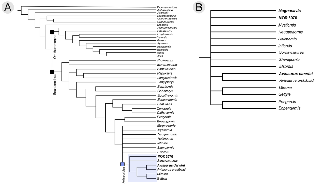
L’analyse phylogénétique de Clark et ses collègues classe Magnusavis comme un oiseau énantiornithe dérivé distinct d’Avisaurus. Il se trouve dans un clade formant une polytomie avec plusieurs taxons (Mystiornis, Intiornis…) et Avisauridae. Ce clade correspond à Avisauridae sensu lato tandis que Clark et ses collègues considèrent Avisauridae dans son sensu stricto. Selon la définition préférée d’Avisauridae, Magnusavis est soit un avisauridé basal, soit un énantiornithe dérivé proche des avisauridés.

Le seul spécimen connu de Magnusavis est fragmentaire, ce permet d’explorer seulement une partie de son écologie. La robustesse de son tarsométatarsien n’atteint pas le niveau des tarsométatarsiens des avisauridés, mais reste importante pour un énantiornithe. Cette caractéristique suggère que Magnusavis était un oiseau capable de se percher, mais aussi probablement d’attraper ses proies avec ses membres postérieurs, comme le font les rapaces actuels.

Magnusavis était un oiseau carnivore d’environ 1 mètres d’envergure, spécialisé dans la chasse de petits vertébrés comme des mammifères, des squamates, des amphibiens, d’autres oiseaux ou encore de jeunes dinosaures et ptérosaures. Il vivait en compagnie de squamates, de crocodylomorphes, de ptérosaures, de tortues, de cératopsiens, d’ankylosaures, de pachycephalosaures, de thescelosauridés, d’hadrosauridés, de troodontidés, de tyrannosauridés, de dromaeosauridés, de caenagnathidés et d’autres oiseaux.
Référence : Clark, A.D.; Atterholt, J.; Scannella, J.B.; Carroll, N.; O’Connor, J.K., 2024, New enantiornithine diversity in the Hell Creek Formation and the functional morphology of the avisaurid tarsometatarsus. PLoS ONE. 19(10): e0310686.
Toutes les images proviennent de Clark et al., 2024