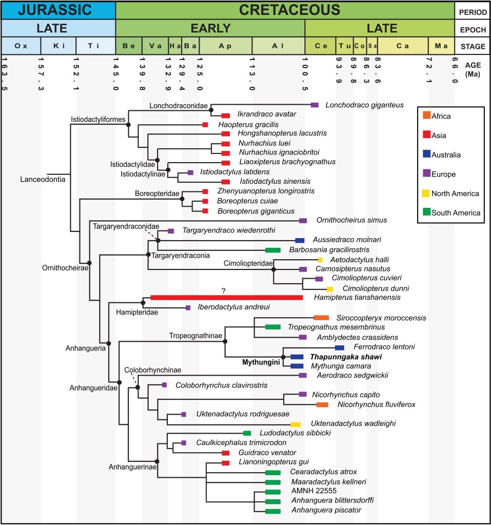
Thapunngaka est un genre de ptérosaure anhangueridé décrit en 2021 par Richards et ses collègues, avec T. shawi pour espèce. Il se base sur un ramus mandibulaire (KKF494) découvert dans l’Albien de la formation géologique de Toolebuc (Queensland, Australie). Il a alors été classé au sein de Tropeognathinae, dans un clade avec les genres australiens Mythunga et Ferrodraco. En 2011, Ian Bool découvrit un fragment de mâchoire de ptérosaure dans la formation géologique de Toolebuc. Richards et ses collègues décrivent ainsi ce fossile comme un nouveau spécimen de Thapunngaka.

Le spécimen décrit par Richards et ses collègues est une mâchoire supérieure partielle (KKF600) constituée de la partie rostrale d’un maxillaire et d’un prémaxillaire, et d’un fragment de la partie postérieure d’un maxillaire. Les comparaisons anatomiques de Richards et ses collègues indiquent que KKF600 présente la même morphologie et les mêmes positions d’alvéoles dentaires que l’holotype de Thapunngaka shawi. Ils réfèrent donc en toute confiance KKF600 à T. shawi.

Ce nouveau spécimen de Thapunngaka permet à Richards et ses collègues d’améliorer le diagnostic du genre. Ils ont effectué une analyse phylogénétique qui a à nouveau placé Thapunngaka au sein de Tropeognathinae, dans un clade avec Mythunga et Ferrodraco. Richards et ses collègues ont baptisé ce clade Mythungini, qui se caractérise par la présence de rebords très surélevés sur les alvéoles dentaires. Richards et ses collègues retrouvent également Amblydectes, Tropeognathus et Siroccopteryx dans un clade au sein de Tropeognathinae. Ils baptisent ce clade Tropeognathini, qui est basé sur la présence d’une crête palatine large et profonde.

Richards et ses collègues ont ainsi identifié un clade d’anhangueridés tropeognathinés endémiques à l’Australie : les Mythungini. La caractéristique principale des Mythungini est la présence de rebords alvéolaires très surélevés. Ces bords alvéolaires donnent aux bords latéraux de la mâchoire un aspect profondément ondulé. Richards et ses collègues suggèrent que ces rebords surélevés ont pu jouer le rôle de contreforts robustes pour les dents. Ils auraient pu conférer un avantage structurel ou mécanique pour l’écologie alimentaire des Mythungini. En l’absence de plus de restes, la nature de cet avantage reste flou.

Richards et ses collègues ont observé des impressions de vaisseaux sanguins sur la base de la crête prémaxillaire de KKF600. La présence de ces empreintes de vaisseaux sanguins sur le rostre de Thapunngaka indique qu’il possédait une rhamphothèque, c’est-à-dire une gaine de kératine sur le museau. Cette structure n’est pas inhabituelle, et se retrouve couramment chez les autres ptérosaures. Etant donné que seule la base de la crête prémaxillaire de KKF600 est connue, la forme exacte de cette crête chez Thapunngaka demeure inconnue.

Le spécimen KKF600 aurait mesuré entre 5 et 6 mètres d’envergure, ce qui en fait un individu de Thapunngaka plus petit que l’holotype, qui aurait mesuré entre 6 et 7 mètres d’envergure. Thapunngaka était un ptérosaure de très grande taille, au régime alimentaire piscivore. Il vivait près des côtes, en compagnie d’autres ptérosaures, d’ichthyosaures, de tortues, de plésiosaures, de pliosaures, de sauropodes, d’ankylosaures, d’ornithopodes et d’oiseaux.

Références : Richards, T.M.; Stumkat, P.E.; Salisbury, S.W., 2023, A second specimen of the pterosaur Thapunngaka shawi from the Lower Cretaceous (upper Albian) Toolebuc Formation of North West Queensland, Australia. Cretaceous Research. 105740.
Richards, T.M.; Stumkat, P.E.; Salisbury, S.W., 2021, A new species of crested pterosaur (Pterodactyloidea, Anhangueridae) from the Lower Cretaceous (upper Albian) of Richmond, North West Queensland, Australia. Journal of Vertebrate Paleontology. e1946068.
Toutes les images proviennent de Richards et al., 2023