Lors de fouilles paléontologiques menées à Lamadong, dans l’Aptien de la formation géologique de Jiufotang (Liaoning, Chine), le squelette presque complet d’un oiseau fut découvert. Shen et ses collègues décrivent ainsi ce spécimen comme l’holotype d’un nouveau taxon, qu’ils baptisent Neobohaiornis (en référence à ses traits dérivés pour un bohaiornithidé), avec N. lamadongensis pour espèce.

L’holotype (MHGU-0288) de Neobohaiornis lamadongensis est un squelette presque complet comportant des tissus mous. Ces tissus mous sont des traces de plumes bien conservées mais déplacées taphonomiquement qui entourent le spécimen. Le plumage très complet de MHGU-0288 indique que les rémiges primaires avaient une extrémité arrondie et étaient deux fois plus longues que l’humérus. En revanche, les plumes crurales sont courtes, moitié moins longues que le tibiotarse. Le degré d’ossification de MHGU-0288 indique qu’il s’agissait d’un individu subadulte presque adulte ou d’un adulte.

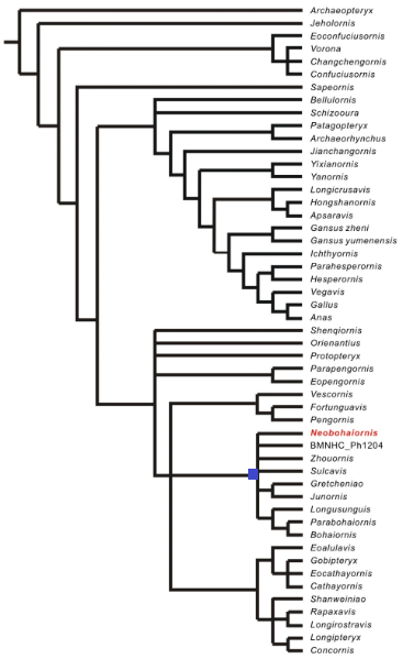
L’analyse phylogénétique de Shen et ses collègues classe Neobohaiornis dans une position mal résolue au sein des bohaiornithidés. Ce manque de résolution est commun à tous les groupes au sein des Enantiornithes, car la plupart des spécimens sont préservés en deux dimensions et compressés, ce qui limite le nombre d’informations disponibles. Le plumage bien conservé de Neobohaiornis permet de confirmer les observations faites sur d’autres spécimens de bohaiornithidés, et de généraliser la morphologie de son plumage à toute la famille.

Comme son nom l’indique, Neobohaiornis présente plusieurs caractéristiques dérivées pour un bohaiornithidé, bien que cela ne transparaisse pas dans l’analyse phylogénétique. Ces caractéristiques incluent un nombre accru de vertèbres sacrales, un doigt alulaire réduit et des griffes manuelles réduites. Ces adaptations permettent d’améliorer les capacités de vol et sont des convergences évolutives avec d’autres familles d’énantiornithes comme les longipterygidés, mais aussi avec les néornithes (le groupe des oiseaux actuels). La réduction des doigts des membres antérieurs est donc une étape qui s’est souvent répétée de manière indépendante dans l’évolution des oiseaux.

D’après Shen et ses collègues, Neobohaiornis aurait eu une masse corporelle d’environ 50 grammes, ce qui est bien inférieur à tous les autres bohaiornithidés (la masse moyenne de la famille est de 265 grammes, voir cet article). Neobohaiornis est donc le plus petit bohaiornithidé connu. Sur la base de l’écologie alimentaire des autres bohaiornithidés et en prenant en compte sa petite taille, Neobohaiornis était probablement un omnivore se nourrissant de graines, de fruits et d’invertébrés. Il vivait dans environnement forestier, avec de nombreux lacs et cours d’eau, où vivaient également une multitude d’autres oiseaux, de ptérosaures et de dinosaures non-aviens, mais aussi des choristodères et des tortues.
Référence : Shen, C.; Clark, A.D.; Fang, H.; Chen, S.; Jiang, H.; Ji, Q.; O’Connor, J.K., 2024, A new diminutive species of bohaiornithid enantiornithine (Aves: Ornithothoraces) from the Lower Cretaceous Jehol Group, northern China. Scientific Reports. 14(1): 31363.
Toutes les images proviennent de Shen et al., 2024