En 2021, K. Petersen découvrit un squelette partiel de ptérosaure, dans l’Albien de la formation géologique de Toolebuc (Queensland, Australie). La préparation et le scan CT de spécimen permirent de constater qu’il représentait un nouveau taxon. Pentland et ses collègues le décrivent ainsi sous le nom d’Haliskia (« ombre des mers »), avec H. peterseni pour espèce.

L’holotype (KK F1426) d’Haliskia peterseni est un squelette partiel composé de la partie antérieure du crâne, de 43 dents, des cératobranchiaux, d’une vertèbre cervicale, d’une vertèbre dorsale, de 12 côtes dorsales, de 2 gastralias, du scapulocoracoïde gauche, des mains partielles et du membre postérieur gauche partiel. La fusion des cératobranchiaux semble indiquer que KK F1426 était un individu subadulte ou adulte. Pentland et ses collègues notent que KK F1426 est le squelette de ptérosaure le plus complet jamais décrit d’Australie.

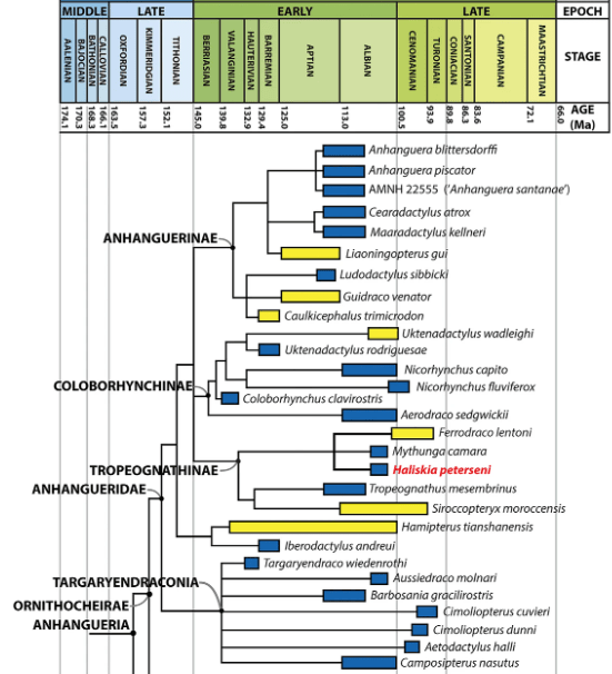
L’analyse phylogénétique de Pentland et ses collègues classe Haliskia chez les anhangueridés, dans la sous-famille des tropeognathinés, dans un clade avec les autres tropeognathinés australiens Ferrodraco et Mythunga. Pentland et ses collègues ne le précisent pas, mais ce clade de tropeognathinés australiens porte le nom de Mythungini. Haliskia représente ainsi un nouveau Mythungini, augmentant ainsi la diversité de ce clade endémique à l’Australie.

Haliskia se caractérise par la présence d’une crête prémaxillaire de taille moyenne et d’une petite crête mandibulaire, semblables à celles de Ferrodraco. Ces crêtes avaient probablement un rôle de communication intraspécifique mais peut-être aussi d’aides à la direction en vol, en servant de gouvernails. Pentland et ses collègues remarquent que les cératobranchiaux d’Haliskia sont très allongés, ce qui suggère que sa langue était grande, puissante et mobile.

Les dents d’Haliskia sont plutôt coniques, petites et faiblement ornementées, avec peu d’usure dentaire visible. Pour Pentland et ses collègues, il s’agit de caractéristiques dentaires d’un prédateur d’invertébrés à corps mou. La langue puissante d’Haliskia aurait été un atout évolutif pour immobiliser des proies glissantes en les plaquant contre le palais. Haliskia aurait été un ptérosaure spécialisé dans la chasse aux invertébrés au corps mou et glissant comme les céphalopodes.

Haliskia était un ptérosaure assez grand mesurant environ 4,5 mètres d’envergure, une taille proche des autres ptérosaures de son environnement. Alors que la plupart des Mythungini semblent être des piscivores, Haliskia s’en distinguait par son régime alimentaire spécialisé à base de céphalopodes. Il vivait près des côtes, en compagnie d’autres ptérosaures, d’ichthyosaures, de tortues, de plésiosaures, de pliosaures, de sauropodes, d’ankylosaures, d’ornithopodes et d’oiseaux.

Références : Pentland, A.H.; Poropat, S.F.; Duncan, R.J.; Kellner, A.W.A.; Bantim, R.A.M.; Bevitt, J.J.; Tait, A.M.; Grice, K., 2024, Haliskia peterseni, a new anhanguerian pterosaur from the late Early Cretaceous of Australia. Science Reports. 14: 11789.
Toutes les images proviennent de Pentland et al., 2024