Antarctopelta est un genre de dinosaure ankylosaure parankylosaurien décrit en 2006 par Salgado et Gasparini, avec A. oliveroi pour espèce. Il se base sur un squelette partiel (MLP-PV 86-X-28-1) découvert dans le Campanien de la formation géologique de Snow Hill Island (Antarctique). Le classement d’Antarctopelta a longtemps été sujet à débat de par son anatomie particulière, jusqu’à la récente description d’un genre très similaire : Stegouros. Soto-Acuña et ses collègues redécrivent ainsi en détail l’anatomie d’Antarctopelta, suite à l’apport d’informations de la description de Stegouros.

L’holotype (MLP-PV 86-X-28-1) d’Antarctopelta oliveroi est le squelette partiel d’un individu adulte. Il se compose du dentaire gauche, de fragments de dentaire, d’un maxillaire partiel, de plusieurs dents isolées, de 5 vertèbres cervicales, du synsacrum, de 7 vertèbres caudales, de centrum de vertèbres indéterminés, de fragments de côtes, du coracoïde gauche, de la scapula gauche partielle, d’un radius partiel, d’une phalange manuelle, de l’ilium gauche partiel, des extrémités distales et proximales de la plupart des métatarsiens, de 2 phalanges pédales, de trois phalanges indéterminés, d’un unguéal, de nombreux ostéodermes et d’ossicules.

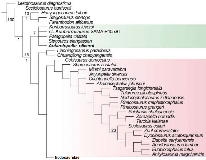
La redescription détaillée de MLP-PV 86-X-28-1 permet à Soto-Acuña et ses collègues de donner un diagnostic plus précis à Antarctopelta oliveroi. Elle leur permet également d’effectuer une analyse phylogénétique afin de tester l’impact de leurs résultats sur le classement d’Antarctopelta. Il en résulte qu’Antarctopelta est placé dans une polytomie au sein de Parankylosauria. A noter que Patagopelta est également membre de Parankylosauria alors qu’il était précédemment considéré comme un nodosauridé (voir cet article).

Antarctopelta était un ankylosaure gracile, avec une armure d’ostéodermes relativement légère. Sa queue était dotée de grands ostéodermes formant une sorte de macuahuitl (une arme aztèque), comme chez Stegouros. Avec ses 4 mètres de longueur, il s’agit du plus grand parankylosaurien connu. Antarctopelta vivait dans un environnement côtier humide soumis à l’hiver polaire, en compagnie d’oiseaux, de ptérosaures, d’ornithopodes, de sauropodes titanosaures et de théropodes.
Références : Soto Acuña, S.; Vargas, A.O.; Kaluza, J., 2024, A new look at the first dinosaur discovered in Antarctica: reappraisal of Antarctopelta oliveroi (Ankylosauria: Parankylosauria). Advances in Polar Sciences. 35(1): 78-107.
Salgado, L.; Gasparini, Z., 2006, Reappraisal of an ankylosaurian dinosaur from the Upper Cretaceous of James Ross Island (Antarctica). Geodiversitas. 28(1): 119-135.
Toutes les images proviennent de Soto Acuña et al., 2024