Dans les années 2000, des fouilles mirent au jour un squelette de sauropode près d’Araújo, dans le Campanien de la formation géologique de Guichon (Paysandú, Uruguay). En 2012, Soto et ses collègues le décrivirent avec le numéro de catalogue FC-DVP 1900, le référant à Saltasauridae indet. De nouvelles fouilles à Araújo permirent la découverte de nouveaux éléments de sauropodes. Soto et ses collègues décrivent ainsi l’ensemble des restes de sauropodes d’Araújo comme appartenant à un nouveau taxon, qu’ils baptisent Udelartitan (en référence à UdelaR, l’acronyme d’Universidad de la República), avec U. celeste pour espèce.

L’holotype (FC-DPV 3595) d’Udelartitan celeste est une série de 3 vertèbres caudales. Des éléments regroupés sous le numéro FC-DPV 1900 sont référés à U. celeste : 60 vertèbres caudales, un coracoïde gauche, un tibia gauche partiel, l’extrémité proximale d’une fibula droite, 6 métatarsiens et 2 astragales. Soto et ses collègues notent que presque tous les éléments de FC-DPV 1900 et de l’holotype FC-DPV 3595 appartiennent très probablement tous au même individu, mais qu’il est impossible d’en être certain. Seules 2 vertèbres caudales semblent appartenir à un individu différent, plus jeune.

A noter qu’en 2012, Soto et ses collègues avaient listé la présence d’un ulna fragmentaires, d’éléments des métacarpiens et de 5 ostéodermes au sein de FC-DPV 1900. Dans la description d’Udelartitan, aucune mention n’est faite de l’ulna et des métacarpiens. Ces os ont peut être été reconsidérés comme de simples fragments non identifiables. Enfin, Soto et ses collègues déclarent que les ostéodermes présumés de FC-DPV 1900 sont en réalité des concrétions minérales.

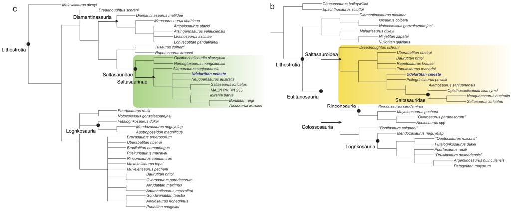
L’analyse phylogénétique de Soto et ses collègues place Udelartitan soit dans une position basale au sein de Saltasauroidea, soit comme un membre de Saltasauridae. Son classement au sein de Saltasauroidea est incohérent de par la composition taxonomique de ce clade. En revanche, le placement de Udelartitan comme un saltasauridé plus dérivé qu’Opisthocoelicaudiinae semble bien plus cohérent. D’après les résultats de Soto et ses collègues, Udelartitan serait un membre basal de Saltasaurinae.

Udelartitan était un titanosaure de taille moyenne mais relativement grand pour un saltasauridé, avec une longueur de 15 à 16 mètres. C’était un végétivore pouvant se nourrir dans les arbres, mais aussi dans les buissons et voire même au sol. Il vivait dans un environnement de plaines inondables en compagnie de tortues, de crocodylomorphes, de théropodes et d’ornithopodes.
Références : Soto, M.; Carballido, J.l.; Langer, M.C.; Silva junior, J.C.G.; Montenegro, F.; Perea, D., 2024, Phylogenetic relationships of a new titanosaur (Dinosauria, Sauropoda) from the Upper Cretaceous of Uruguay. Cretaceous Research. 105894.
Soto, M.; Perea, D.; Cambiaso, A., 2012, First sauropod (Dinosauria: Saurischia) remains from the Guichón Formation, Late Cretaceous of Uruguay. Journal of South American Earth Sciences. 33(1): 68-79.
Toutes les images proviennent de Soto et al., 2024