Dinocephalosaurus est un genre d’archosauromorphe dinocephalosauridé décrit en 2004 par Li, avec D. orientalis pour espèce. Son holotype est un crâne associé aux trois premières vertèbres cervicales (IVPP V13767) tandis qu’un squelette presque complet (IVPP V13898) lui fut référé en 2008 par Rieppel et ses collègues. Ces spécimens ont été découverts dans l’Anisien de la formation géologique de Guanling (Guizhou, Chine). Spiekman et ses collègues redécrivent ainsi Dinocephalosaurus tout en lui attribuant de nouveaux spécimens.


Les spécimens décrits par Spiekman et ses collègues sont un crâne associé à 16 vertèbres cervicales (IVPP V17977), deux squelettes presque complets (IVPP V20295 et ZMNH M8752) ainsi que deux squelettes partiels constitués d’une portion antérieure de squelette (ZMNH M8727 et ZMNH M8728). Selon Spiekman et ses collègues, tous ces spécimens représentent des individus adultes.


Spiekman et ses collègues notent que le contenu stomacal du squelette IVPP V20295 est conservé, et qu’il contient les restes de trois poissons Lashanichthys, d’un poisson Colobodus et d’un petit sauropside indéterminé. A noter que les restes du petit sauropside peuvent alternativement être ceux d’un embryon de D. orientalis, signifiant alors que IVPP V20295 était une femelle enceinte.

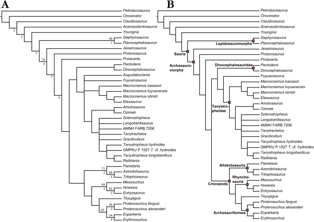
Grâce à leurs observations des spécimens déjà connus et des spécimens qu’ils décrivent, Spiekman et ses collègues améliorent notre connaissance de Dinocephalosaurus orientalis. Ils effectuent une analyse phylogénétique pour connaître l’impact de leur redescription sur le classement de Dinocephalosaurus. Comme les études précédentes, cette analyse classe Dinocephalosaurus au sein de Dinocephalosauridae, proche de Pectodens. Spiekman et ses collègues remarquent également des similitudes entre Dinocephalosaurus et le sauropside énigmatique du trias allemand Lamprosauroides. Spiekman et ses collègues suggèrent ainsi que Lamprosauroides pourrait être un dinocephalosauridé.

Longtemps, Dinocephalosaurus a été considéré comme un tanystropheidé, mais les analyses récentes ont montré qu’il représente une lignée distincte d’archosauromorphes : les dinocephalosauridés. Spiekman et ses collègues notent que cette classification initiale erronée se base sur de nombreuses convergences évolutives entre Dinocephalosaurus et Tanystropheus. Ces convergences incluent la présence d’un cou allongé, d’un crâne de taille réduite avec des dents coniques, des membres peu développés… La plupart d’entre elles sont dues à une adaptation à la vie aquatique chez ces deux lignées ainsi qu’à la prédation en embuscade de petites proies.

Spiekman et ses collègues constatent que malgré ces convergences, l’apparition de ces caractères ne s’est pas faite de la même manière. Alors que l’allongement du cou des tanystropheidés s’est fait par un allongement des vertèbres cervicales, l’allongement du cou de Dinocephalosaurus est du à un surnombre de vertèbres cervicales (32 vertèbres cervicales chez Dinocephalosaurus contre 13 chez Tanystropheus). Les tanystropheidés et les dinocephalosauridés ont tous deux développé un cou allongé pour chasser leurs proies en embuscade. Malgré des similitudes crâniennes, les dinocephalosauridés étaient des piscivores spécialisés alors que les tanystropheidés chassaient plutôt des invertébrés au corps mou.

Dinocephalosaurus se caractérise également par une simplification de la structure et une réduction de la taille de ses membres. Elle est plus radicale que chez les tanystropheidés, mais s’explique de la même manière : une pédomorphose des membres (rétention des caractères juvéniles des membres chez les adultes). Spiekman et ses collègues remarquent que si Tanystropheus pouvait se déplacer sur terre avec maladresse, Dinocephalosaurus en était incapable. Dinocephalosaurus était un animal exclusivement aquatique, nageant par ondulation du corps.

Dinocephalosaurus était donc un archosauromorphe très particulier, capable d’atteindre 6 mètres de longueur. Il présentait un cou très allongé, des membres réduits et une petite tête avec des mâchoires garnies de dents coniques. Ces spécialisations en faisaient un sauropside exclusivement aquatique et un piscivore spécialisé. Il vivait dans une mer assez peu profonde, en compagnie d’ichthyosauromorphes, du sauropterygien basal Atopodentatus, de saurosphargidés, de nothosauroidés, de pachypleurosaures basaux, de keichousauridés et de pachypleurosauridés.

Références : Spiekman, S.N.F.; Wang, W.; Zhao, L.; Rieppel, O.; Fraser, N.C.; Li, C., 2024, Dinocephalosaurus orientalis Li, 2003: a remarkable marine archosauromorph from the Middle Triassic of southwestern China. Earth and Environmental Science Transactions of The Royal Society of Edinburgh.
Li, C., 2003, First record of protorosaurid reptile (Order Protorosauria) from the Middle Triassic of China. Acta Geologica Sinica. 77: 419-23.
Rieppel, O.; Li, C.; Fraser, N.C., 2008, The skeletal anatomy of the Triassic protorosaur Dinocephalosaurus orientalis, from the Middle Triassic of Guizhou Province, southern China. Journal of Vertebrate Paleontology. 28: 95-110.
Toutes les images proviennent de Spiekman et al., 2024