En 2021, une expédition paléontologique mit au jour le squelette d’un sauropode dans le Cénomanien-Turonien de la formation géologique de Zhoutian (Jiangxi, Chine). Le spécimen fut excavé, préparé et séparé en cinq blocs, permettant son étude. Han et ses collègues décrivent ainsi ce spécimen comme l’holotype d’un nouveau genre, qu’ils baptisent Gandititan (« géant des études géologiques de Ganzhou »), avec G. cavocaudatus pour espèce.

L’holotype (JXGM-F-V1) de Gandititan cavocaudatus est un squelette postcrânien partiel composé de 6 vertèbres cervicales, 2 dorsales, 6 sacrales et 17 caudales, de 2 côtes et de la partie droite du bassin. Une partie de ces éléments sont articulés, et les os sont en très bon état de conservation. Sur la base du degré d’ossification de JXGM-F-V1, Han et ses collègues ont estimé qu’il s’agit d’un individu subadulte ou adulte.

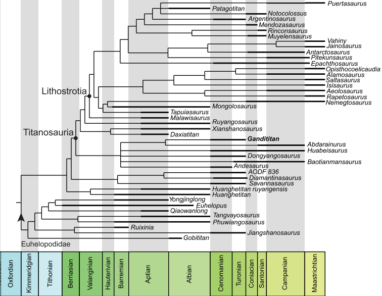
L’analyse phylogénétique de Han et ses collègues a classé Gandititan comme un membre basal de Titanosauria, dans un clade nouvellement identifié. Ce clade comprend Andesaurus, Gandititan, Abdarainurus, Huabeisaurus, Dongyangosaurus et Baotianmansaurus. Gandititan y est placé en taxon-soeur d’Abdarainurus. Les relations au sein de ce clade méritent d’autres analyses, mais la relation entre Gandititan et Abdarainurus semble solide. A noter que Han et ses collègues ont classé Ruixinia chez les euhelopodidés et Jiangxititan comme un somphospondyli non-titanosaurien.

Gandititan présente des caractéristiques typiques des titanosaures, avec notamment un système de pneumatisation camellé, avec de nombreuses petites cavités dans les os afin d’alléger son squelette. Il se distingue notamment par ses vertèbres caudales antérieures qui sont opisthocoeles (convexes à l’avant et concaves à l’arrière). Ce type de vertèbres caudales ne se retrouve que chez Abdarainurus et le saltasauridé Opisthocoelicaudia. Han et ses collègues déclarent que l’opisthocoelie de Gandititan possède la même origine que celle d’Abdarainurus, mais qu’elle est seulement convergente avec Opisthocoelicaudia.

Gandititan était un sauropode de taille moyenne, mesurant environ 14 mètres de longueur. Son type d’articulation opisthocoele des vertèbres suggère qu’il était capable de mouvements particuliers, mais Han et ses collègues n’ont pas détaillé ces fonctions. Gandititan était donc un végétivore qui vivait dans des plaines inondables qui servaient de site de nidification pour des sauropodes et des théropodes oviraptorosaures.
Référence : Han, F.; Yang, L.; Lou, F.; Sullivan, C.; Xu, X.; Qiu, W.; Liu, H.; Yu, J.; Wu, R.; Ke, Y.; Xu, M.; Hu, J.; Lu, P., 2024, A new titanosaurian sauropod, Gandititan cavocaudatus gen. et sp. nov., from the Late Cretaceous of southern China. Journal of Systematic Palaeontology. 22(1): 2293038.
Toutes les images proviennent de Han et al., 2024, à l’exception de la première qui est une oeuvre de Zhao Chuang