Styxosaurus est un genre de plésiosaure elasmosauridé représenté par plusieurs spécimens du Campanien des Etats-Unis. Il était jusque là connu de seulement deux espèces : S. snowii (l’espèce-type) et S. browni. En 1970, Welles référa officieusement un squelette partiel (UNSM 50132) d’elasmosauridé à l’espèce Thalassomedon haningtoni. UNSM 50132 avait été découvert quelques années auparavant sur les terres de la famille Rezac, dans le Cénomanien de la formation géologique de Graneros (Nebraska, Etats-Unis). Les études de Carpenter en 1999 puis de Sachs et ses collègues en 2021 confirmèrent l’attribution de ce spécimen à T. haningtoni. Smith et O’Keefe reviennent ainsi sur cette attribution, en faisant plutôt de ce spécimen l’holotype d’une nouvelle espèce de Styxosaurus : S. rezaci.

L’holotype (UNSM 50132) de Styxosaurus rezaci est un squelette partiel composé du crâne complet, de toutes les vertèbres cervicales articulées (au nombre de 63), de 3 vertèbres dorsales et d’un membre antérieur partiel. Le spécimen est en exposition dans le musée de l’Université du Nebraska, ce qui empêche l’études de certains éléments. Smith et O’Keefe ont effectué une redescription détaillée de plusieurs spécimens de Styxosaurus ainsi que de l’holotype de Thalassomedon haningtoni. Ils ont ainsi pu mieux comprendre leur anatomie et constater les différences notables entre S. rezaci et T. haningtoni.

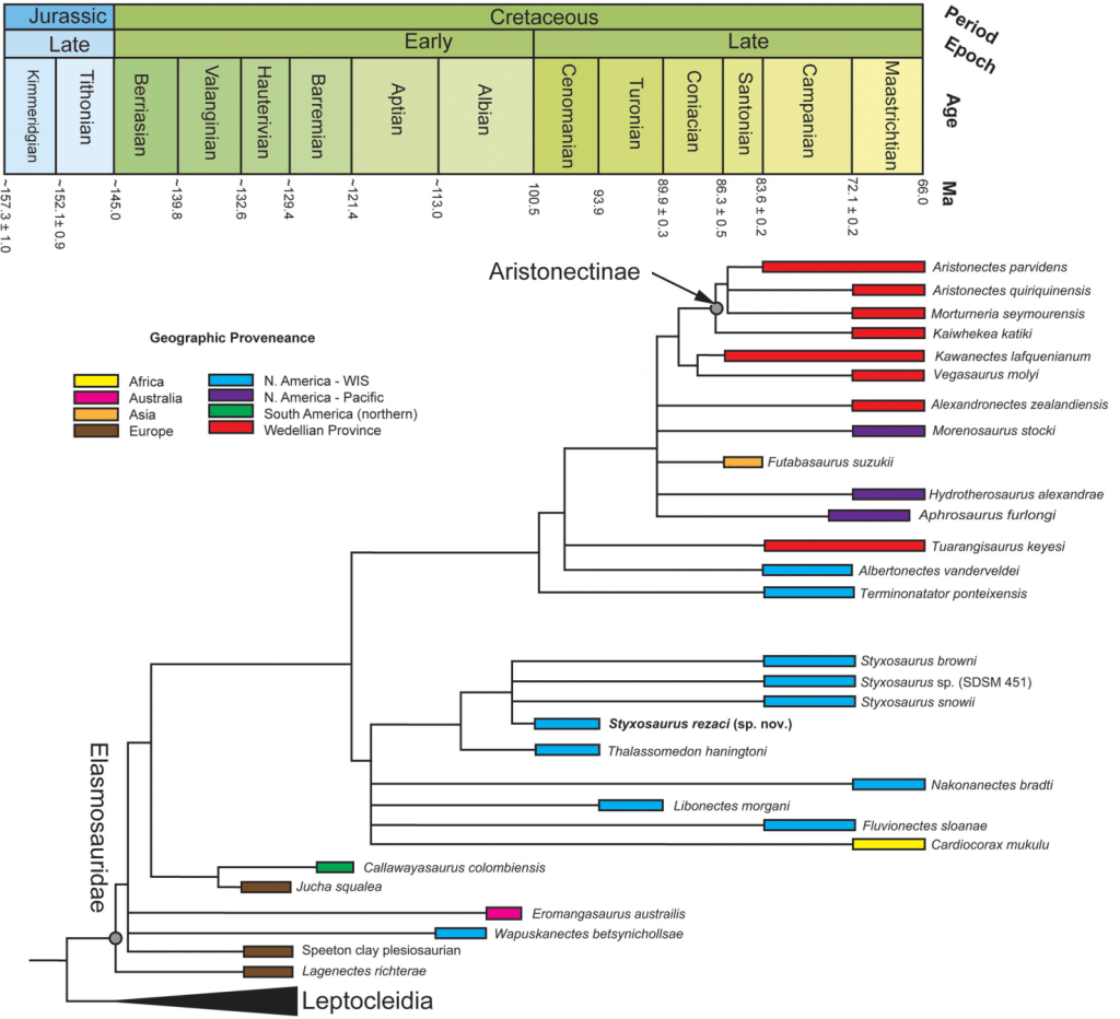
L’analyse phylogénétique réalisée par Smith et O’Keefe a classé Styxosaurus rezaci dans une polytomie avec les autres espèces de Styxosaurus. Bien que les relations au sein même du genre ne soient pas bien résolues, Styxosaurus ressort comme un genre monophylétique. Smith et O’Keefe notent par ailleurs que le spécimen AMNH 1495, autrefois référé à Styxosaurus, ne peut être référé qu’à Elasmosauridae indet. Ils constatent enfin que Styxosaurus est le taxon-soeur de Thalassomedon, dans un clade regroupant Cardiocorax et plusieurs genres d’Amérique du Nord. Ce qui est surprenant, c’est que Terminonatator et Albertonectes en sont exclus, mais cela pourrait résulter d’un manque d’informations crâniennes pour ces deux genres.

A l’instar des autres espèces de Styxosaurus, S. rezaci se caractérise par un cou très allongé et un crâne de taille réduite. Ses mâchoires sont garnies de dents coniques, spécialisées pour une alimentation à base de poissons et de céphalopodes. L’âge Cénomanien de S. rezaci étend la répartition temporelle de Styxosaurus de plusieurs millions d’années. Le genre a ainsi vécu environ 12 millions d’années, dans la Voie Maritime Intérieure de l’Ouest. Styxosaurus rezaci vivait en compagnie de tortues et de plusieurs autres plésiosaures comme Thalassomedon.
Références : Smith, E.A.; O’Keefe, F.R., 2023, Occurrence of Styxosaurus (Sauropterygia: Plesiosauria) in the Cenomanian: implications for relationships of elasmosaurids of the Western Interior Seaway. Journal of Systematic Palaeontology. 21: 1, 2242846.
Welles, S.P., 1970, The longest neck in the ocean. University of Nebraska News, Museum Notes. 1970: 1–2.
Carpenter, K., 1999, Revision of North American elasmosaurs from the Cretaceous of the Western Interior. Paludicola. 2: 148–173.
Sachs, S.; Lindgren, J.; Madzia, D.; Kear, B.P., 2021, Cranial osteology of the mid-Cretaceous elasmosaurid Thalassomedon haningtoni from the Western Interior Seaway of North America. Cretaceous Research. 123: 104769.
Toutes les images proviennent de Smith et O’Keefe, 2023