Des fouilles dans le Bathonien de la formation géologique de Jaisalmer (Rajasthan, Inde) ont permis de mettre au jour les restes d’un sauropode. Bajpai et ses collègues décrivent ainsi ce spécimen comme l’holotype d’un nouveau genre, qu’ils baptisent Tharosaurus (« lézard du désert de Thar »), avec T. indicus pour espèce-type.

L’holotype (RWR-241(A–K)) de Tharosaurus indicus est un squelette fragmentaire. Il se compose de deux vertèbres cervicales partielles, de trois fragments de vertèbres dorsales, de deux vertèbres caudales et d’une côte dorsale. Ces éléments sont trop peu nombreux et peu informatifs pour permettre connaître les détails morphologiques de Tharosaurus

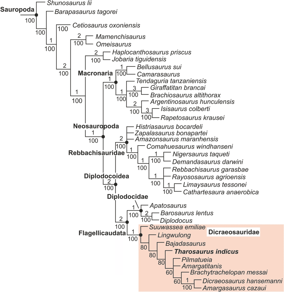
L’analyse phylogénétique de Bajpai et ses collègues classe Tharosaurus au sein de Dicraeosauridae. Il se retrouve dans une position intermédiaire, plus dérivée que celle de Lingwulong, Suuwassea et Bajadasaurus. Tharosaurus représente le plus ancien diplodocoidé actuellement connu. Il s’agit également du premier représentant décrit de ce clade en Inde. Bajpai et ses collègues suggèrent que les diplodocoidés ont pu être originaires d’Inde, étant donné que Tharosaurus en est le plus ancien représentant. Toutefois cette hypothèse est fragile et nécessite la découverte de nouveaux fossiles pour être confirmée ou rejetée.

Tharosaurus était un sauropode d’environ 14 à 15 mètres de longueur au cou relativement court, comme les autres dicraeosauridés. Il a peut être pu posséder un bec de kératine et de hautes épines neurales, comme ses proches parents. Néanmoins en l’absence de restes plus complets, nous ne pouvons nous en assurer. Tharosaurus était un végétivore qui se nourrissait près du sol et qui vivait dans une région côtière en compagnie d’autres sauropodes et de grands théropodes.
Référence : Bajpai, S.; Datta, D.; Pandey, P.; Ghosh, T.; Kumar, K.; Bhattacharya, D., 2023, Fossils of the oldest diplodocoid dinosaur suggest India was a major centre for neosauropod radiation. Science Reports. 13: 12680.
Toutes les images proviennent de Bajpai et al., 2023