Denazinemys est une tortue baenidé décrite en 2006 par Lucas et Sullivan, avec D. nodosa pour espèce-type. Le genre se base sur une carapace presque complète (USNM 8345) trouvée dans le Campanien de la formation géologique de Kirtland (Nouveau-Mexique, Etats-Unis). De nombreux éléments de la carapace provenant du Campanien de l’Utah, du Texas et du Nouveau-Mexique lui furent par la suite référés. En 2016, Lively référa à D. nodosa deux spécimens, composés chacun d’un crâne associé à une carapace (BYU 19123 et DMNH EPV.64550), provenant du Campanien de la formation géologique de Kaiparowits (Utah, Etats-Unis). Spicher et ses collègues redécrivent ainsi en détail le spécimen DMNH EPV.64550 et mettent en doute l’attribution de BYU 19123 à Denazinemys nodosa.

Spicher et ses collègues étudient l’anatomie de DMNH EPV.64550 et notent que le crâne de ce spécimen est différent du crâne du spécimen BYU 19123. Ils en concluent que ces différences morphologiques indiquent que les deux crânes représentent deux espèces distinctes. Cette hypothèse est problématique car chacun des crânes est associé avec une carapace référable sans aucun doute à Denazinemys nodosa. Spicher et ses collègues notent que l’association entre le crâne et la carapace de DMNH EPV.64550 ne fait aucun doute, alors que celle de BYU 19123 ne peut être vérifiée et est incertaine. Ils en concluent que le crâne de BYU 19123 appartient à un taxon différent de sa carapace qui appartient à D. nodosa. Ces conclusions ne pourront être confirmées que par une redescription du spécimen BYU 19123.

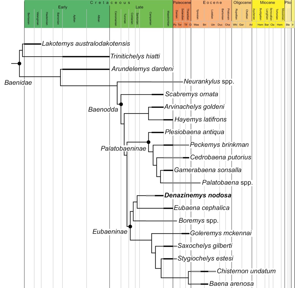
Le travail de Spicher et ses collègues sur DMNH EPV.64550 représente la première description détaillée d’un crâne de Denazinemys. Ils mettent ainsi en évidence de nombreux caractères pour diagnostiquer le taxon, ainsi que pour affiner son classement dans une analyse phylogénétique. L’analyse phylogénétique de Spicher et ses collègues retrouve Denazinemys chez les baenidés, dans une position de taxon-soeur d’Eubaena au sein d’Eubaeninae. Cette position est identique à celle retrouvée par les dernières études et n’est donc pas surprenante. A noter que Spicher et ses collègues ont pu clarifier le classement de Goleremys dont la position était jusque là incertaine. Ils placent Goleremys au sein d’Eubaeninae, près de Saxochelys.

Spicher et ses collègues ont également constaté que les seuls restes qui se trouvent être correctement attribués à D. nodosa sont ceux qui proviennent des formations géologiques de Fruitland et Kirtland (Nouveau-Mexique, Etats-Unis) et de Kaiparowits (Utah, Etats-Unis). Ils remettent en question l’attribution des autres spécimens référés à D. nodosa, provenant des formations géologiques d’Aguja (Coahuila, Mexique et Texas, Etats-Unis), de Wahweap (Utah) et de de Menefee (Nouveau-Mexique, Etats-Unis). En effet, ce matériel est très fragmentaire et attribué à comme D. nodosa sur la base de l’ornementation en zébrures de la carapace. Spicher et ses collègues déclarent que cette ornementation se retrouve chez d’autres baenidés comme Boremys ou Scabremys, et donc qu’elle ne suffit pas pour attribuer des spécimens à Denazinemys.
Références : Spicher, G.E.; Sertich, J.J.W.; Girard, L.C.; Joyce, W.G.; Lyson, T.R.; Rollot, Y., 2023, A description of a Denazinemys nodosa specimen (Testudinata, Baenidae) from the Late Cretaceous Kaiparowits Formation of southern Utah. Fossil Record. 26(2): 151-170.
Lucas, S.G.; Sullivan, R.M., 2006, Denazinemys, a new name for some Late Cretaceous turtles from the Upper Cretaceous of the San Juan Basin, New Mexico. New Mexico Museum of Natural History and Science Bulletin. 35: 223–227.
Lively, J.R., 2016, Baenid turtles of the Kaiparowits Formation (Upper Cretaceous: Campanian) of southern Utah, USA. Journal of Systematic Palaeontology. 14(11): 891–918.
Toutes les images proviennent de Spicher et al., 2023