Il y a quelques années, le squelette relativement complet d’un cératopsien fut mis au jour par des fouilles dans le Campanien de la formation géologique de Judith River (Montana, Etats-Unis). Ishikawa et ses collègues décrivent ainsi ce spécimen comme l’holotype du nouveau genre Furcatoceratops (« tête à cornes fourchues »), avec F. elucidans pour espèce.

L’holotype (NSM PV 24660) de Furcatoceratops elucidans est un squelette partiel désarticulé, dont les éléments sont très bien préservés. Il se compose du crâne partiel, de la colonne vertébrale relativement complète, de nombreuses côtes, de 3 chevrons, de la ceinture scapulaire, du bassin, des membres antérieurs presque complets, du membre postérieur gauche presque complet et du fémur droit. Le degré d’ossification du spécimen indique que NSM PV 24660 est un individu subadulte, dont la taille aurait été d’environ 3, 25 mètres de longueur.

Afin de confirmer que NSM PV 24660 est bien un subadulte, Ishikawa et ses collègues ont réalisé une analyse ostéohistologique du spécimen. Ils ont constaté que sa structure osseuse se compose majoritairement de tissu osseux primaire, avec des cavités médullaires encore peu développées. Cette structure est compatible avec un stade ontogénique subadulte. Ishikawa et ses collègues ont constaté la présence de deux lignes d’arrêt de croissance sur les os de NSM PV 24660, indiquant qu’il était âgé d’entre 2 et 3 ans à sa mort.

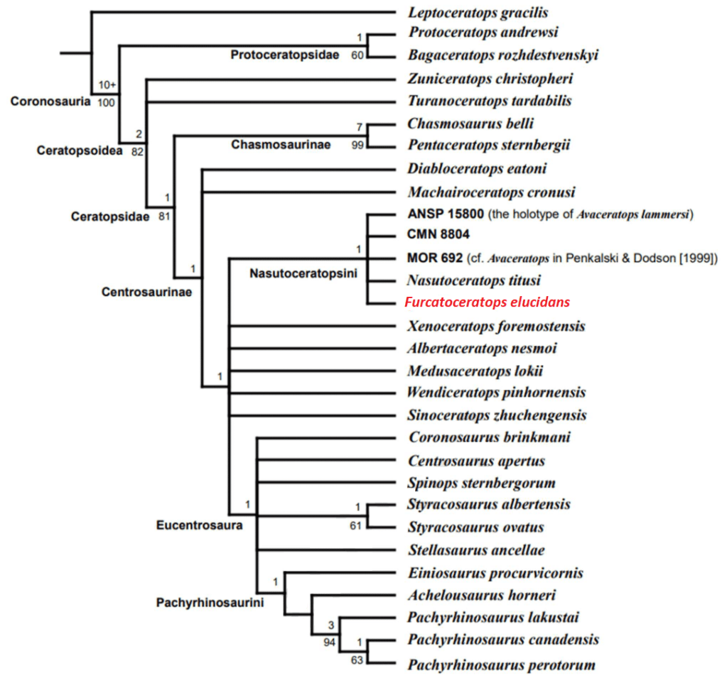
Ishikawa et ses collègues ont réalisé une analyse phylogénétique afin de connaître le classement de Furcatoceratops. Ils l’ont retrouvé chez les ceratopsidés, dans la sous-famille des centrosaurinés. Au sein de Centrosaurinae, il se place dans Nasutoceratopsini, une tribu au classement interne encore mal résolu. En effet, la majorité des Nasutoceratopsini sont connus de restes incomplets, et la description de Furcatoceratops permet d’en savoir plus sur l’anatomie de ce clade.

Furcatoceratops est un ceratopsidé typique, avec un corps massif et un crâne ornementé d’une collerette osseuse et de deux cornes supraorbitales. Les cornes supraorbitales de Furcatoceratops sont allongées, légèrement courbées et orientées vers l’avant. Cette morphologie rappelle une fourchette à deux dents, et lui vaut son nom. L’ornementation des pariétaux et des squamosaux de Furcatoceratops est plus classique, avec toutefois de petites protubérances sur la surface des squamosaux.

Comme les autres Nasutoceratopsini, Furcatoceratops présentait un museau haut et des mâchoires robustes, ce qui suggère qu’il avait une alimentation végétivore spécialisée. Des études détaillées de l’écologie alimentaire des Nasutoceratopsini sont nécessaires pour connaître la nature de cette spécialisation. Furcatoceratops vivait dans un environnement de plaines inondables, en compagnie de tortues, de choristodères, de crocodylomorphes, de squamates, de nombreux autres cératopsiens, du pachycephalosaure Stegoceras, des hadrosauridés Probrachylophosaurus, Brachylophosaurus et Corythosaurus, des ankylosaures Zuul et Edmontonia, de troodontidés, des tyrannosauridés Daspletosaurus et Gorgosaurus, des dromaeosauridés Saurornitholestes et Dromaeosaurus et d’oiseaux.
Référence : Ishikawa, H.; Tsuihiji, T.; Manabe, M., 2023, Furcatoceratops elucidans, a new centrosaurine (Ornithischia: Ceratopsidae) from the upper Campanian Judith River Formation, Montana, USA. Cretaceous Research. 105660.
Toutes les images proviennent d’Ishikawa et al., 2023