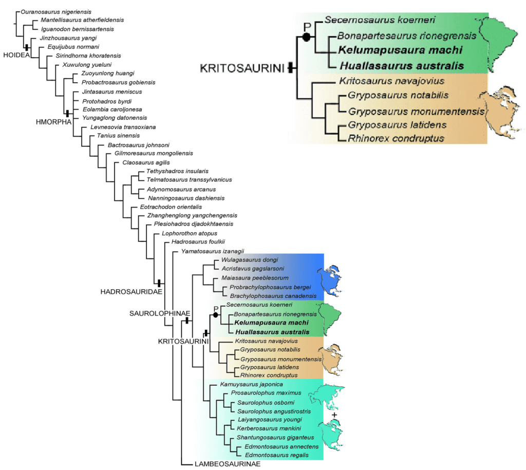
En 2022, lors de la description des deux nouveaux hadrosauridés Huallasaurus et Kelumapusaura, Rozadilla et ses collègues ont réalisé une grande analyse phylogénétique. Cette analyse a mis en évidence l’existence d’un clade d’hadrosauridés saurolophinés sud-américains nichant dans la tribu des Kritosaurini. Ce clade comprend Huallasaurus, Kelumapusaura, Bonapartesaurus et Secernosaurus. Rozadilla et ses collègues lui ont donné le surnom de « Patagonian clade ». Alarcón-Muñoz et ses collègues proposent ainsi de baptiser Austrokritosauria ce clade de Kritosaurini sud-américains.

Huallasaurus provient du Campanien-Maastrichtien de la formation géologique de Los Alamitos (Rio Negro, Argentine). Kelumapusaura et Bonapartesaurus proviennent du Campanien-Maastrichtien de la formation géologique d’Allen (Rio Negro, Argentine). Enfin, Secernosaurus provient du Campanien-Maastrichtien de la formation géologique Lago Colhué Huapi (Chubut, Argentine). Ce sont des hadrosauridés de grande taille, mesurant tous plus de 7 mètres de longueur, caractérisés notamment par une ornementation nasale proéminente comme les autres Kritosaurini.

En décrivant le nouveau genre Gonkoken (voir cet article), Alarcón-Muñoz et ses collègues ont effectué une analyse phylogénétique. Cette analyse a également retrouvé le « Patagonian clade » au sein de Kritosaurini. Ils lui ont donné le nom d’Austrokritosauria, en le définissant comme le clade le plus inclusif qui contient Huallasaurus mais pas Gryposaurus.

Les austrokritosauriens sont parmi les seuls hadrosauridés connus de l’hémisphère sud. D’après les analyses biogéographiques d’Alarcón-Muñoz et ses collègues, leurs ancêtres sont des Kritosaurini nord-américains qui ont migré au Santonien. Austrokritosauria est l’une des seules preuves des échanges fauniques entre les deux Amériques au crétacé supérieur, avec le nodosauridé Patagopelta, le titanosaure Alamosaurus et l’hadrosauroidé Gonkoken.

Référence : Alarcón-Muñoz, J.; Vargas, A.O.; Püschel, H.P.; Soto-Acuña, S.; Manríquez, L.; Leppe, M.; Kaluza, J.; Milla, V.; Gutstein, C.S.; Palma-Liberona, J.; Stinnesbeck, W.; Frey, E.; Pino, J.P.; Bajor, D.; Núñez, E.; Ortiz, H.; Rubilar-Rogers, D.; Cruzado-Caballero, P., 2023, Relict duck-billed dinosaurs survived into the last age of the dinosaurs in subantarctic Chile. Science Advances. 9(24): eadg2456.
Rozadilla, S.; Brissón-Egli, F.; Agnolín, F.L.; Aranciaga-Rolando, A.M.; Novas, F.E., 2023, A new hadrosaurid (Dinosauria: Ornithischia) from the Late Cretaceous of northern Patagonia and the radiation of South American hadrosauroids. Journal of Systematic Palaeontology. 19: 1207–1235.
Toutes les images proviennent d’Alarcón-Muñoz et al., 2023 à l’exception des deux premières qui proviennent de Rozadilla et al., 2022