Les ankylosaures sont un groupe de dinosaures caractérisés par leur armure d’ostéodermes qui recouvre une grande partie de leur corps. Ils se divisent en trois groupes principaux : Parankylosauria, Ankylosauridae et Nodosauridae. L’anatomie des ankylosaures est bien connue, mais les détails de la structure de leurs ostéodermes est encore méconnue. Il en résulte que les ostéodermes ne sont utilisés que depuis récemment dans les analyses phylogénétiques. Brum et ses collègues étudient ainsi les différences structurelles entre les ostéodermes des trois groupes principaux d’ankylosaures, afin d’en apprendre plus sur l’évolution des ostéodermes chez les ankylosaures.

Brum et ses collègues ont analysé la microstructure des ostéodermes de plusieurs ankylosaures à l’aide d’analyses ostéohistologiques. Les genres qu’ils ont étudié sont les ankylosauridés Akainacephalus, Nodocephalosaurus, Pinacosaurus et Euoplocephalus, le parankylosaurien Antarctopelta et les nodosauridés Gastonia, Mymoorapelta, Gargoyleosaurus, Polacanthus, Hylaeosaurus, Glyptodontopelta, Edmontonia, Ahshislepelta et Sauropelta. Ils ont également étudié des ostéodermes isolés appartenant à ces différents groupes, et notamment des ostéodermes de nodosauridés d’Antarctique qu’ils décrivent pour la première fois (voir cet article pour plus de détails). Pour comparer leurs résultats, Brum et ses collègues ont aussi analysé la microstructure des ostéodermes du thyreophore basal Scelidosaurus ainsi que de plusieurs sauropodes titanosaures.

Suite à leurs analyses ostéohistologiques, Brum et ses collègues ont remarqué que chez les nodosauridés et les titanosaures, le cortex de l’ostéoderme est beaucoup plus mince que chez les ankylosauridés basaux. Brum et ses collègues expliquent cette minceur par des contraintes structurelles, telles que la limitation de la circulation des nutriments dans les ostéodermes en raison de l’absence de canalicules. Les canalicules sont de petits vaisseaux que l’on retrouve dans les os et qui permettent l’apport de nutriments nécessaire au développement osseux. Ces canalicules sont absents des ostéodermes des nodosauridés et des titanosaures. Au fur et à mesure de leur évolution, les titanosaures et les nodosauridés ont gagné en taille, et leurs ostéodermes ont fait de même. Face aux limites circulatoires imposées par cette absence de canalicules, ces deux groupes ont développé de manière convergente une réponse structurelle identique. La diminution de l’épaisseur du cortex de l’ostéoderme permet ainsi une augmentation de la taille de celui-ci malgré l’absence de canalicules.

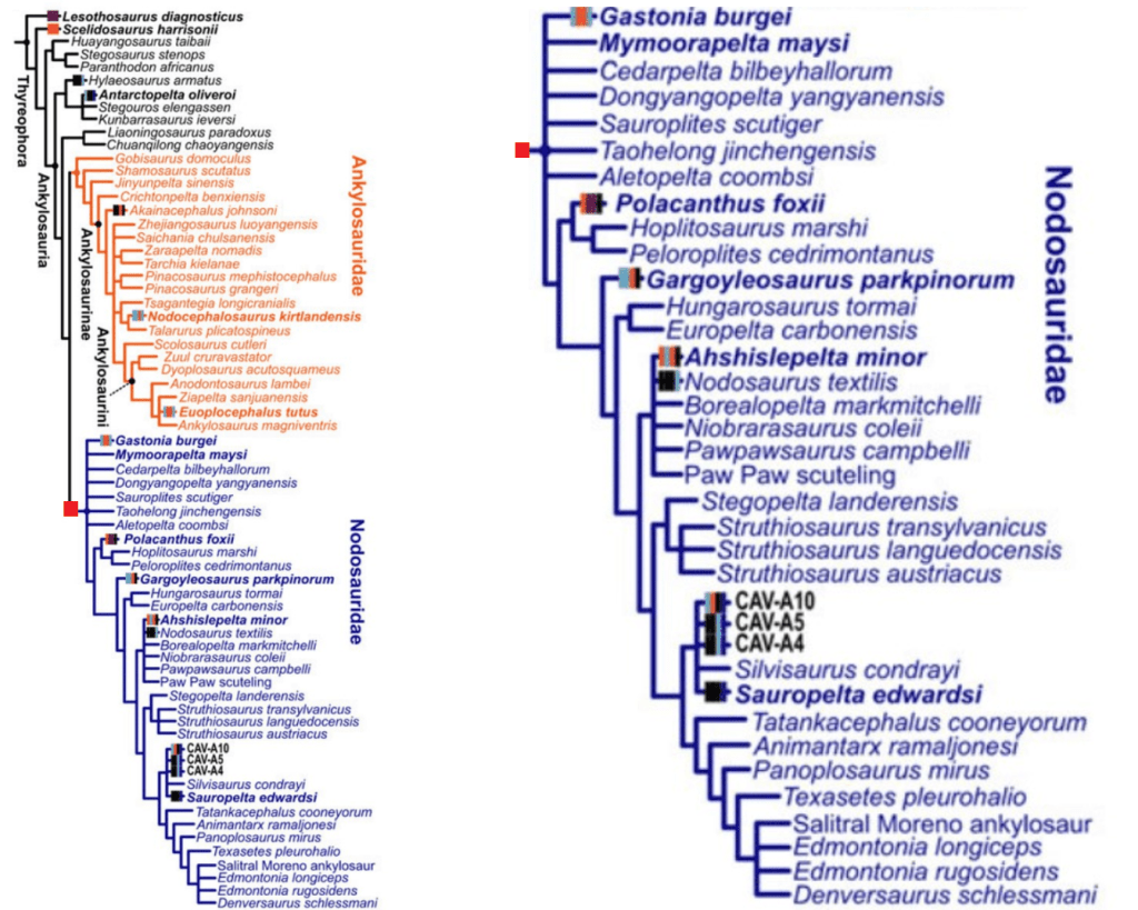
Les analyses morphométriques réalisées par Brum et ses collègues ont révélé que les ostéodermes des nodosauridés occupent un morphospace large qui se chevauche avec celui des ostéodermes des titanosaures et des parankylosauriens. En revanche, le morphospace occupé par les ostéodermes des ankylosauridés est beaucoup plus proche de celui occupé par les ostéodermes des « polacanthidés ». Les « polacanthidés » sont un groupe paraphylétique d’ankylosaures à la classification controversée, classés comme des ankylosauridés basaux, des nodosauridés basaux ou des ankylosaures basaux. Malgré ce classement instable, il est certain que les « polacanthidés » sont des taxons basaux. Brum et ses collègues interprètent leurs résultats en avançant que la microstructure ancestrale des ankylosaures était celle des ankylosauridés et des « polacanthidés ».

Brum et ses collègues ont ensuite testé l’impact des caractères morphologiques et microstructurels des ostéodermes au sein d’une analyse phylogénétique. Elle place les « polacanthidés » (Gargoyleosaurus, Gastonia, Hoplitosaurus, Peloroplites, Polacanthus, Taohelong) en tant que nodosauridés basaux, pas dans un même clade de polacanthinés, mais plutôt en tant que membres successifs d’une lignée évolutive menant aux nodosauridés plus dérivés. Ces résultats suggèrent que la microstructure des ostéodermes a été modifiée au sein de Nodosauridae, passant de la microstructure ancestrale des « polacanthidés » à une microstructure au cortex mince que l’on retrouve chez les nodosauridés plus dérivés.

Au niveau microstructurel, les ostéodermes des ankylosaures et des titanosaures diffèrent de ceux des crocodiliens et des stegosauridés. Cette différence signale que contrairement aux crocodiliens et aux stegosauridés, les ostéodermes des ankylosaures et des titanosaures étaient entièrement entourés de derme. La morphologie externe des ostéodermes des ankylosaures et des titanosaures est proche de celle des crocodiliens, en étant dépourvus d’ornementations superficielles, ce qui suggère une résistance élevée au stress mécanique dans ces groupes. Brum et ses collègues confirment ainsi l’hypothèse bien établie que les ostéodermes des ankylosaures et des titanosaures ont une fonction d’armure protectrice résistante aux chocs.

La microstructure des ostéodermes des ankylosaures est également un témoin de cette fonction protectrice, avec des fibres osseuses abondantes. Chez les nodosauridés, la microstructure des ostéodermes se caractérise par des fibres osseuses organisées en ensembles orthogonaux, permettant une grande efficacité dans la dissipation de la pression. Cette microstructure s’avère être plus efficace que celle des ankylosauridés. Brum et ses collègues notent également que les ostéodermes des ankylosaures ont une forte capacité de résorption, permettant de résorber les fractures résultant d’un tel rôle défensif.

Les ostéodermes des titanosaures sont fortement vascularisés, un détail microstructurel intriguant qui s’avère également présent chez les ankylosaures. Il a déjà été proposé que cette vascularisation était le témoin que les ostéodermes des titanosaures servaient de stockage de calcium. Brum et ses collègues en déduisent que les ostéodermes des ankylosaures avaient également cette fonction de stockage de calcium. En servant de source de calcium, les ostéodermes des ankylosaures ont pu leur permettre de mieux résister au stress environnemental. Cela explique ainsi la présence des ankylosaures dans des environnements au climat rude comme les zones polaires (Alaska, Antarctique). Brum et ses collègues en concluent que comme pour les titanosaures, les ostéodermes des ankylosaures permettent un compromis entre fonction défensive et stockage de calcium.

Référence : Brum, A.S.; Eleutério, L.H.S.; Simões, T.R.; Whitney, M.R.; Souza, G.A.; Sayão, J.M.; Kellner, A.W.A., 2023, Ankylosaurian body armor function and evolution with insights from osteohistology and morphometrics of new specimens from the Late Cretaceous of Antarctica. Paleobiology.
Arbour, V.M.; Mallon, J.C., 2017, Unusual cranial and postcranial anatomy in the archetypal ankylosaur Ankylosaurus magniventris. FACETS. 2: 764-794.
Toutes les images proviennent de Brum et al., 2023 à l’exception de la première qui provient d’Arbour et Mallon, 2017