Huaxiapterus est un genre de ptérosaure tapejaridé de l’Aptien de la formation géologique de Jiufotang (Liaoning, Chine). Il se compose de quatre espèces : H. jii, l’espèce type décrite en 2005 par Lü et ses collègues, H. corollatus décrite en 2006 par Lü et ses collègues, H. benxiensis décrite en 2007 par Lü et ses collègues et H. atavismus décrite en 2016 par Lü et ses collègues. Les études suivantes ont parfois référé H. jii, H. benxiensis et H. atavismus à Sinopterus, l’autre tapejaridé de la formation géologique de Jiufotang, mais Huaxiapterus corollatus a presque toujours été considérée comme valide.

Pêgas et ses collègues révisent ainsi l’ensemble des spécimens de tapejaridés de la formation géologique de Jiufotang (voir cet article pour plus de détails). Dans leur étude, ils font de H. jii et H. atavismus des synonymes de Sinopterus dongi, ce qui a pour effet de rendre invalide le nom de Huaxiapterus. En effet, puisque l’espèce type de Huaxiapterus (H. jii) devient invalide, le nom de genre le devient aussi. C’est pourquoi Pêgas et ses collègues créent le genre Huaxiadraco (« dragon chinois ») pour accueillir l’espèce H. corollatus. La nouvelle combinaison Huaxiadraco corollatus est ainsi crée.

Pêgas et ses collègues désignent l’holotype (ZMNH M813) de Huaxiapterus corollatus comme celui de Huaxiadraco corollatus. Il s’agit du squelette presque complet d’un subadulte, dont l’envergure est estimée à 1,6 mètre. Ils réfèrent également les 5 squelettes BPMC 103, BPMC 104, BPMC 105, D2525 et BXGM V0011 à Huaxiadraco corollatus. Ces spécimens ont été référés à H. corollatus sur la base d’observations anatomiques ainsi que sur la base des analyses morphométriques réalisées par Pêgas et ses collègues. Ces analyses ont pu déterminer que seuls Huaxiadraco et Sinopterus sont des genres valides de tapejaridés de la formation géologique de Jiufotang. Elles ont également pu donner une attribution taxonomique à chacun des spécimens analysés.

Huaxiadraco est un genre monospécifique, avec l’espèce H. corollatus à laquelle Huaxiapterus benxiensis a été synonymisé. Le squelette postcrânien presque complet D2525 a auparavant été référé à Sinopterus dongi par Lü et ses collègues en 2006, et représente un individu subadulte d’une envergure de 2 mètres. BXGM V0011 est l’holotype de Huaxiapterus benxiensis, un squelette quasi-complet de subadulte, d’une envergure estimée à 1,6 mètre. Enfin, BPMC 103, BPMC 104 et BPMC 105 sont trois squelettes presque complets nouvellement décrits par Pêgas et ses collègues. BPMC 103 et BPMC 104 sont des individus subadultes, tandis que BPMC 105 est un juvénile.

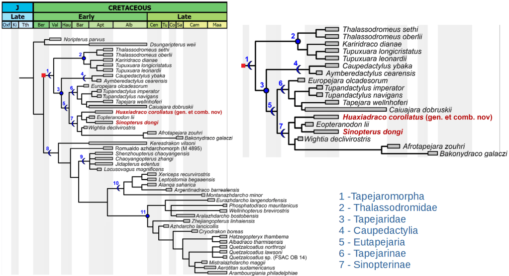
L’analyse phylogénétique de Pêgas et ses collègues a classé Huaxiadraco dans la famille des tapejaridés. Le genre se trouve dans une position de taxon-sœur de Sinopterus + Eopteranodon, au sein de Sinopterinae. Cette position n’est pas bien différentes de celle de Huaxiapterus corollatus dans les phylogénies précédentes.

Pêgas et ses collègues ont également analysé les variations morphologiques au niveau des proportions du crâne et des membres chez Huaxiadraco. Ils remarquent que seuls les très jeunes individus n’ont pas de crête prémaxillaire. Cette crête présente des variations de taille et de forme importante entre les individus, ce qui suggère que sa morphologie est sujette à des variations individuelles et/ou sexuelles. Ils en concluent que la crête de Huaxiadraco se développe au cours de l’ontogénie et est sujette à une variation morphologique individuelle et/ou sexuelle. Comme c’est souvent proposé pour les crêtes crâniennes des ptérosaures, il apparaît que ls crêtes prémaxillaires de Huaxiadraco ont pu être un critère de dimorphisme sexuel.

Huaxiadraco est connu de spécimens juvéniles et subadultes, donc sa taille ainsi que sa morphologie adulte sont inconnus. Le plus grand spécimen d’Huaxiadraco présente une envergure de 2,1 mètres, ce qui suggère une taille adulte de 2,3 mètres. L’écologie des sinoptérinés est encore assez peu étudiée, rendant assez floue l’écologie alimentaire de Huaxiadraco. C’était peut être un généraliste se nourrissant de végétaux et d’invertébrés. Huaxiadraco vivait dans un environnement forestier, avec de nombreux lacs et cours d’eau, où vivaient également une multitude d’oiseaux et d’autres ptérosaures, des choristodères, des sauropodes, l’ankylosaure Chuanqilong, le tyrannosauroidé Sinotyrannus, le dromaeosauridé Microraptor, l’oviraptorosaure Similicaudipteryx et le cératopsien Psittacosaurus.

Références : Pêgas, R.V.; Zhou, X.; Jin, X.; Wang, K.; Ma, W., 2023, A taxonomic revision of the Sinopterus complex (Pterosauria, Tapejaridae) from the Early Cretaceous Jehol Biota, with the new genus Huaxiadraco. PeerJ. 11: e14829.
Lü, J.C.; Yuan, C.X., 2005, New tapejarid pterosaur from western Liaoning, China. Acta Geologica Sinica. 79(4): 453-458.
Lü, J.C.; Jin, X.S.; Unwin, D.M.; Zhao, L.J.; Azuma, Y.; Ji, Q., 2006a, A new species of Huaxiapterus (Pterosauria: Pterodactyloidea) from the Lower Cretaceous of western Liaoning, China with comments on the systematics of tapejarid pterosaurs. Acta Geologica Sinica. 80(3): 315-326.
Lü, J.C.; Gao, Y.B.; Xing, L.D.; Li, Z.X.; Sun, Z.Y., 2007, A new species of Huaxiapterus from the Early Cretaceous of western Liaoning, China. Acta Geologica Sinica. 81(5): 683-687.
Lü, J.C.; Teng, F.F.; Sun, D.Y.; Shen, C.Z.; Li, G.Q.; Gao, X.; Liu, H.F., 2016, The toothless pterosaurs from China. Acta Geologica Sinica. 90(9): 2513-2525.
Lü, J.C.; Liu, J.Y.; Wang, X.R.; Gao, C.L.; Meng, Q.J.; Ji, Q., 2006b, New material of the pterosaur Sinopterus (Reptilia: Pterosauria) from the Early Cretaceous Jiufotang Formation, Western Liaoning, China. Acta Geologica Sinica. 80: 783-789.
Toutes les images proviennent de Pêgas et al., 2023