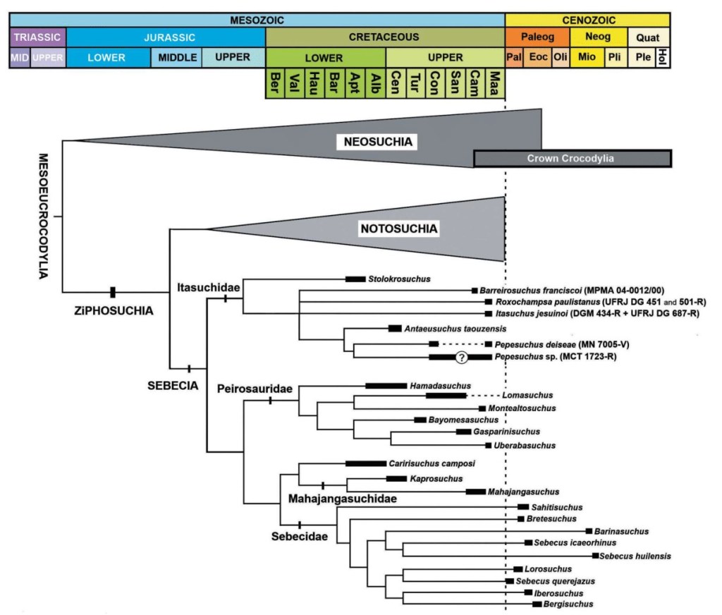
La famille des itasuchidés est une famille de crocodylomorphes notosuchiens, au museau mésorostre et à la répartition spatio-temporelle limitée au crétacé de l’Amérique du Sud. Elle était traditionnellement classée au sein de Sebecia, proche des peirosauridés, comprenant les genres Itasuchus, Barreirosuchus, Pepesuchus, Caririsuchus et Roxochampsa. En 2019, Geroto et Bertini ont remis cette classification en doute, en plaçant plutôt ses membres au sein même de Peirosauridae, dans une sous-famille distincte qu’ils baptisèrent Pepesuchinae. Pinheiro et ses collègues décrivent ainsi de nouveaux spécimens permettant d’éclairer les relations phylogénétique d’Itasuchidae.

Pinheiro et ses collègues ont ainsi décrit plusieurs restes crâniens et postcrâniens des formations géologiques de Presidente Prudente et d’Araçatuba (Sao Paulo, Brésil). Ces spécimens ont été référés aux genres Itasuchus (voir cet article), Roxochampsa (voir cet article) et Pepesuchus (voir cet article). La description de ces nouveaux spécimens a permis à Pinheiro et ses collègues de clarifier leur statut et de confirmer la validité de la famille des itasuchidés.

Sur la base de ces nouveaux spécimens découverts, Pinheiro et ses collègues ont réalisé une analyse phylogénétique pour connaître leur impact sur la position de Roxochampsa, Pepesuchus et Itasuchus. Ils ont ainsi retrouvé un Itasuchidae monophylétique, clade basal au sein de Sebecia. Ils n’ont pas retrouvé Caririsuchus dans la famille, mais y ont par contre retrouvé les genres nord-africains Stolokrosuchus et Antaeusuchus, classés jusque là au sein de Peirosauridae. Stolokrosuchus apparaît comme le membre le plus basal des itasuchidés, tandis que Pepesuchus et Antaeusuchus semblent étroitement liés, tout comme Itasuchus et Barreirosuchus. La position de Roxochampsa est assez instable, potentiellement liée à Itasuchus et Barreirosuchus. A noter que Caririsuchus est plutôt retrouvé comme un Sebecia plus dérivé, taxon-soeur de Mahajangasuchidae.

Pinheiro et ses collègues ont réalisé une analyse morphométrique pour identifier le morphospace occupé par le crâne des itasuchidés. Cette analyse a mis en évidence le fait que cette famille occupe un morphospace unique chez les notosuchiens. En effet, les itasuchidés sont mésorostres et la longueur de leur museau se situe entre celle des peirosauridés brévirostres et des neosuchiens longirostres. Ce morphospace intermédiaire indique que les itasuchidés étaient des notosuchiens généralistes, capables de se nourrir de poissons, de tortues, d’arthropodes… La morphologie de la symphyse mandibulaire des itasuchidés indique qu’ils pouvaient résister à une certaine torsion. Cela indique qu’ils étaient capables d’attraper des animaux terrestres et les noyer dans l’eau à la manière des crocodiliens actuels.

Références : Pinheiro, A.E.P.; Pereira, P.V.L.G.C.; Vasconcellos, F.M.; Brum, A.S.; De Souza, L.G.; Costa, F.R.; Castro, L.O.R.; Da Silva, K.F.; Bandeira, K.L.N., 2023, New Itasuchidae (Sebecia, Ziphosuchia) remains and the radiation of an elusive Mesoeucrocodylia clade. Historical Biology.
Geroto, C.F.C.; Bertini, R.J., 2019, New material of Pepesuchus (Crocodyliformes; Mesoeucrocodylia) from the Bauru Group: implications about its phylogeny and the age of the Adamantina Formation. Zoological Journal of the Linnean Society. 185(2): 312-334.
Toutes les images proviennent de Pinheiro et al., 2023 à l’exception de la première qui provient de Geroto et al., 2019
3 commentaires sur « Nouveau matériel et phylogénie des Itasuchidés »