Solemys est une tortue classée dans la famille des helochelydridés, connue de nombreux gisements du Maastrichtien de France et d’Espagne. Elle est connue de deux espèces, l’espèce type S. gaudryi (France) et S. vermiculata (France et Espagne). Tong et ses collègues décrivent ainsi de nouveaux spécimens référables à Solemys du Maastrichtien de la formation géologique du Grès à Reptiles (Var, France).

Le matériel décrit par Tong et ses collègues comprend un crâne partiel (PAM 485), un plastron partiel (MDE T54) et un xiphiplastron isolé (MDE T55). La morphologie des restes de carapace est typique du genre Solemys, et les détails de l’ornementation permettent d’affecter MDE T54 et MDE T55 à Solemys gaudryi. Le crâne PAM 485 présente les caractéristique des crânes des helochelydridés et son association avec des restes de carapace de Solemys gaudryi permet de le référer également à cette espèce. PAM 485 est ainsi le premier crâne de Solemys connu et nous permet de décrire ses caractéristiques crâniennes et de les comparer à celles des autres helochelydridés.

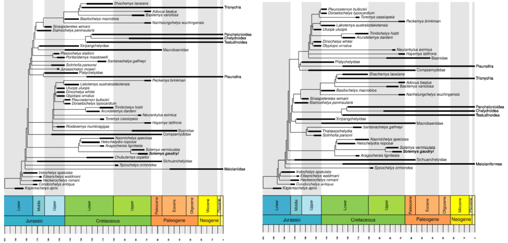
Tong et ses collègues ont effectué une analyse phylogénétique pour inclure les nouveaux caractères mis en évidence par le matériel qu’ils décrivent. Leur analyse a retrouvé le genre Solemys comme un genre monophylétique, avec S. gaudryi en taxon-soeur de S. vermiculata. Elle a classé Solemys au sein des helochelydridés, un résultat qui s’accorde avec les précédents. Solemys peut être l’helochelydridé le plus basal ou bien helochelydridé intermédiaire, plus dérivé qu’Aragochersis mais plus basal qu’Helochelydra et Naomichelys.

Solemys gaudryi était une tortue semi-aquatique plutôt terrestre, se nourrissant de plantes, de champignons et d’invertébrés mous et à carapace. Elle vivait en compagnie, d’autres tortues, de crocodylomorphes, de ptérosaures, d’oiseaux, du nodosauridé Struthiosaurus, des sauropodes titanosaures Atsinganosaurus, Garrigatitan et Hypselosaurus, des ornithopodes Rhabdodon et Matheronodon et des dromaeosauridés Pyroraptor et Variraptor.
Référence : Tong, H.; Buffetaut, E.; Méchin, P.; Méchin-Salessy, A.; Claude, J., 2023, A Solemys Skull from the Late Cretaceous of Southern France. Diversity. 15(1): 58.
Toutes les images proviennent de Tong et al., 2023