En 1869, Seeley décrit des restes de tortue d’eau douce provenant de la formation géologique de West Melbury Marly Chalk (Cambridgeshire, Angleterre) sous le nom de Trachydermochelys avec T. phlyctaenus pour espèce. En 1881, Owen décrit également du matériel de la formation géologique de Cambridge Greensand (Isle of Wight, Angleterre) sous le nom de Plastremys avec P. lata pour espèce. En 1920, Andrews rapporte la nouvelle espèce T. rutteri de la formation géologique de West Melbury Marly Chalk (Dorset, Angleterre).

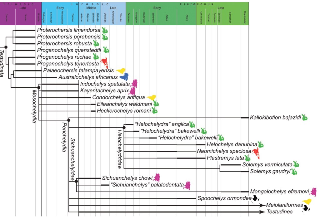
Les genres sont attribués à Helochelydridae (à l’époque sous le nom d’Helochelydrinae) par Nopcsa en 1928 et en 1999, de Lapparent de Broin et Murelaga mettent en évidence une étroite relation entre eux. Joyce et al. (2014) puis Joyce (2017) synonymisent Trachydermochelys rutteri à Plastremys lata et font de T. phlyctaenus un nomen dubium. Toutefois cette analyse des helochelydridés de l’Albien-Cénomanien anglais comporte des zones d’ombre que Joyce et Anquetin (2019) ont souligné. Ainsi Joyce a révisé l’ensemble de ce matériel dans le but de proposer une analyse complète des genres Plastremys et Trachydermochelys.

Les recherches de Joyce ont révélé que la description originelle de Trachydermochelys phlyctaenus par Seeley était assez problématique. Premièrement le nom n’était pas explicitement désigné comme nouveau, ce qui n’empêche toutefois pas sa validité dans ce cas. Ensuite trois séries de spécimens sont potentiellement les syntypes de l’espèce : des morceaux de carapace incompatibles avec la description fournie représentant en réalité la tortue la plus courante des niveaux géologiques de la localité type : Rhinochelys pulchriceps. La seconde série est composée d’os et de vertèbres de R. pulchriceps associés à des fragments de carapace d’helochelydridés, également incompatible avec la description de Seeley. La dernière série comprend également des restes de R. pulchriceps associés à ceux d’helochelydridés mais les 23 premiers spécimens sont compatibles à la description de Seeley, ce qui en fait très probablement la série type désignée par Seeley. Etant donné la nature chimérique du syntype désigné par Seeley, Joyce a ainsi du créer un lectotype pour T. phlyctaenus.

Joyce redécrit donc le genre Trachydermochelys et attribue un nouveau lectotype à T. phlyctaenus : un plastron partiel (CAMSM 56424) de l’Albien de la formation géologique de West Melbury Marly Chalk (Cambridgeshire, Angleterre) auparavant référé à Helochelydra nopcsai par Joyce et al. (2011). Un plastron partiel et 20 fragments de carapace, paralectotypes de T. phlyctaenus, et 12 autres fragments de carapace ont été référés à l’espèce. Tous ces spécimens avaient déjà été référés à l’espèce par Seeley (1869) ou Lydekker (1889). Il revient sur sa décision d’en faire un nomen dubium probablement synonyme d’Helochelydra et déclare que Trachydermochelys est bien un genre valide.

Joyce redécrit également le genre Plastremys et considère que P. lata n’est connu que de son holotype, une carapace partielle désarticulée (NHMUK R48). Il recombine Trachydermochelys rutteri en Plastremys rutteri qu’il base sur une carapace partielle (NHMUK R4214). Joyce réfère à P. rutteri 56 fragments divers de carapace autrefois référés à T. phlyctaenus par Seeley (1869) ou Lydekker (1889). Joyce signale également le fait que du matériel d’Helochelydridae de l’Albien-Cénomanien européen (France, Espagne et Angleterre) sont probablement attribuables à P. rutteri, notamment le matériel connu sous le nom de Trachyaspis turbulensis. Toutefois une révision plus poussée de ce matériel européen est nécessaire pour confirmer ce renvoi.
Références : Joyce, W.G., 2022, A review of helochelydrid shell material from late Albian to early Cenomanian greensands of Southern England, United Kingdom. The Anatomical Record. 1–13.
Seeley, H.G., 1869, Index to the fossil remains of Aves, Ornithosauria and Reptilia, from the secondary system of strata arranged in the Woodwardian Museum of the University of Cambridge. Deighton.
Owen, R., 1881, In: Parkinson, C., Upper Greensand and Chloritic Marl, Isle of Wight. Quarterly Journal of the Geological Society of London. 37: 370–375.
Lydekker, R., 1889, Catalogue of the fossil Reptilia and Amphibia in the British Museum (Natural History). Part III. The order Chelonia. British Museum (Natural History).
Andrews, C.W., 1920, Note on two new species of fossil tortoises. Annals and Magazine of Natural History. 9: 145–150.
Nopcsa, F., 1928, Palaeontological notes on reptiles. Geologica Hungarica, Palaeontology Series. 1: 1–84.
de Lapparent de Broin, F.; Murelaga, X., 1999, Turtles from the Upper Cretaceous of Laño (Iberian peninsula). Estudios del Museo de Ciencias Naturales de Alava. 14: 135–211.
Joyce, W.G.; Chapman, S.D.; Moody, R.T.J.; Walker, C.A., 2011, The skull of the solemydid turtle Helochelydra nopcsai from the Early Cretaceous (Barremian) of the Isle of Wight (UK) and a review of Solemydidae. Special Papers in Paleontology. 86: 75–97.
Joyce, W.G.; Sterli, J.; Chapman, S.D., 2014, The skeletal morphology of the solemydid turtle Naomichelys speciosa from the Early Cretaceous of Texas. Journal of Paleontology. 88: 1257–1287.
Joyce, W.G., 2017, A review of the fossil record of basal Mesozoic turtles. Bulletin of the Peabody Museum of Natural History. 58: 65–113.
Joyce, W.G.; Anquetin, J., 2019, A review of the fossil record of nonbaenid turtles of the clade Paracryptodira. Bulletin of the Peabody Museum of Natural History. 60: 129–155.
Toutes les images proviennent de Joyce, 2022 à l’exception de la deuxième qui provient de Joyce, 2017