En 2008, Ghilardi et Fernandes rapportèrent la découverte de restes d’un petit sauropode dans le Santonien de la formation géologique de Sao José do Rio Preto (Sao Paulo, Brésil). Dans un résumé en 2016, Navarro et ses collègues décrivirent sommairement ses particularités et annoncent une description complète future. Navarro et ses collègues décrivent ainsi le nouveau genre Ibirania (« vagabond d’Ibira, la localité type ») avec I. parva pour espèce.

L’holotype (LPP-PV-0200-0207) d’Ibirania parva est un squelette postcrânien désarticulé partiel composé d’une vertèbre dorsale, de deux vertèbres caudales partielles, d’un arc neural caudal, d’un radius fragmentaire, d’un ulna, d’un métacarpien partiel et d’un métatarsien. Des éléments isolés comprenant un centrum cervical, une vertèbre cervicale, deux arc neuraux dorsaux, une vertèbre dorsale, un centrum dorsal, un centrum caudal, une fibula fragmentaire et une fibula presque complète lui ont été référés.

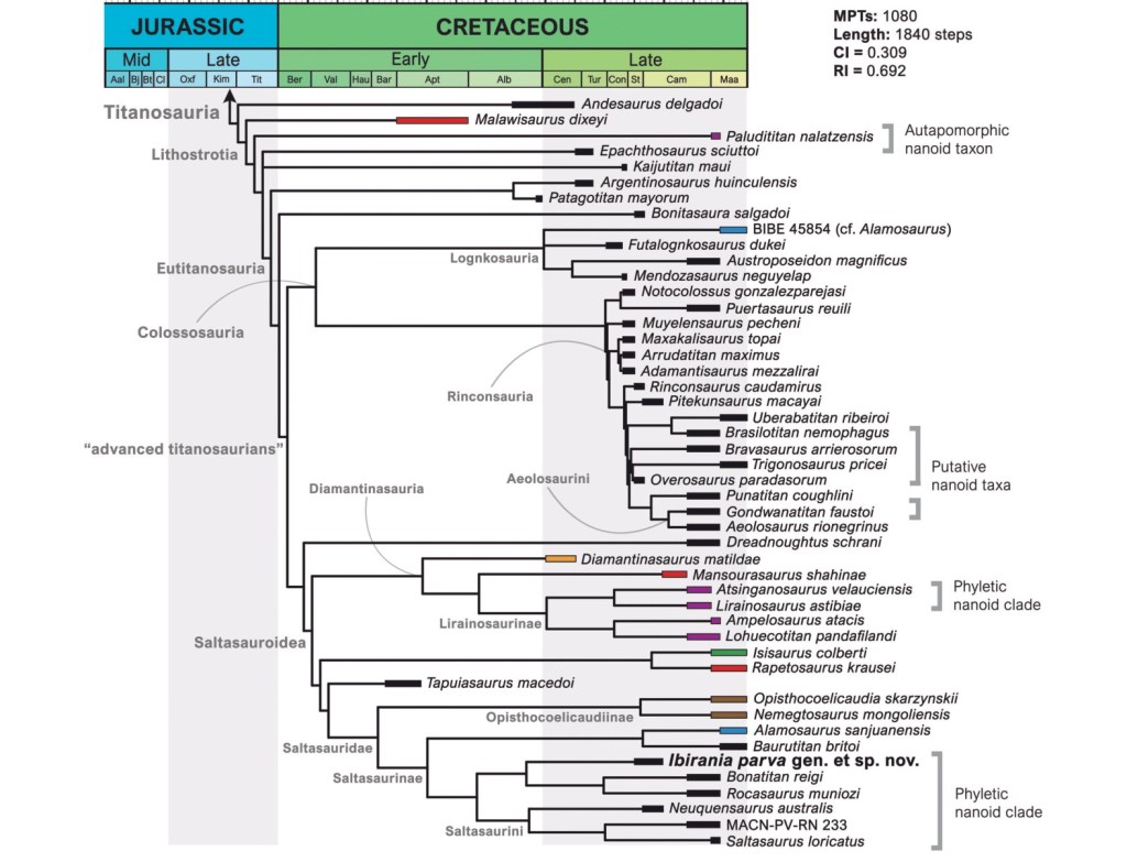
L’analyse ostéohistologique de l’holotype par Navarro et ses collègues signale que le spécimen LPP-PV-0200-0207 était un adulte assez âgé. Leur analyse phylogénétique a classé Ibirania comme un saltsauridé saltasauriné, dans un clade avec Bonatitan et Rocasaurus.

Ibirania était de très petite taille (6 mètres de longueur) que Navarro et ses collègues interprètent comme un nanisme, qui s’observe bien plus de fois que ce que l’on pensait au sein des titanosaures. Ils mettent en évidence un nanisme chez plusieurs clades de titanosaures sud-américains. Ce nanisme pourrait être du à de fortes pressions environnementales, telles qu’une aridité prononcée ou la création d’un corridor côtier à la fin du crétacé en Amérique du Sud, qui ont conduit ces titanosaures à avoir une taille plus petite pour y faire face. Le nanisme d’Ibirania est hérité d’un ancêtre commun au clade Saltasaurini + (Ibirania(Bonatitan + Rocasaurus)) et s’est perpétué dans la lignée.

Ibirania vivait dans un environnement de plaines inondables semi-arides, en compagnie de megaraptoridés, de l’abelisauridé Thanos, de tortues et de crocodylomorphes. Sa petite taille faisait de lui un mangeur de végétaux au sol et de buissons, une niche écologique d’habitude occupée par les ornithopodes, ce qui pourrait expliquer leur absence de l’environnement d’Ibirania.
Références : Navarro, B.A; Ghilardi, A.M.; Aureliano, T.; Diez-Diaz, V.; Bandeira, K.L.N.; Cattaruzzi, A.G.S.; Iori, F.V.; Martine, A.M.; Carvalho, A.B.; Anelli, L.E.; Fernandes, A.M.; Zaher, H., 2022, A new nanoid titanosaur (Dinosauria: Sauropoda) from the Upper Cretaceous of Brazil. Ameghiniana. 59(5): 317–354.
Ghilardi, A.M.; Fernandes, M.A., 2008, Novos materiais de titanossauros (Sauropoda – Titanosauria) da Formação Adamantina na região de Ibirá, SP. Paleontologia em Destaque – Edição Especial. p. 104.
Navarro, B.A; Ghilardi, A.M.; Fernandes, A.M.; Carvalho, A.B.; Diez-Diaz, V.; Anelli, L.E.; Zaher, H., 2016, On the presence of a dwarf-titanosaur (Sauropoda, Titanosauriformes) in the Upper Cretaceous Bauru Basin at Ibirá municipality, São Paulo state, Brazil. In: Simpósio Brasileiro de Paleontologia de Vertebrados. 10: 2016. Rio de Janeiro. Paleontologia em Destaque: Boletim Informativo da Sociedade Brasileira de Paleontologia. – Vol. 1, no 1 (1984). Rio de Janeiro, 119. 2016.
Toutes les images proviennent de Navarro et al., 2022 à l’exception de la dernière qui est une œuvre de Matheus Gadelha
Un avis sur « Nouveau sauropode : Ibirania »