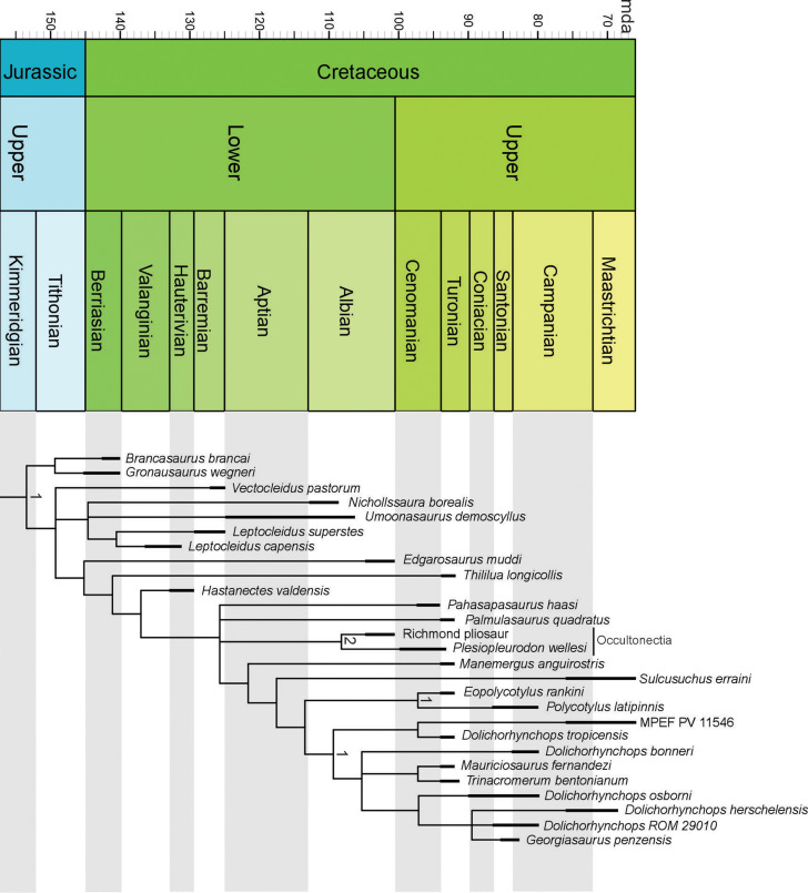
Sulcusuchus est un plésiosaure polycotylidé du Campanien-Maastrichtien de la formation géologique de La Colonia (Chubut, Argentine), connu de deux crânes partiels. La découverte d’un nouveau spécimen de polycotylidé dans les niveaux du Maastrichtien de la même formation a entraîné un questionnement sur son appartenance ou non à Sulcusuchus. Ainsi O’Gorman a analysé le nouveau spécimen (MPEF-PV 11546), composé d’une dent, de trois centra cervicaux, cinq dorsaux et un caudal, de plusieurs épines neurales, du coracoïde droit partiel, de côtes dorsales et de phalanges. Au vu des caractéristiques du spécimen, cet individu était à un stade de développement encore immature au moment de sa mort.

En 2018, Fischer et ses collègues ont retrouvé Sulcusuchus dans un clade avec Plesiopleurodon et le « plésiosaure de Richmond » (un genre encore sans nom) au sein des polycotylidés, qu’ils baptisèrent Occultonectia. Cette classification a été retrouvé par Morgan et O’Keefe (2019) qui acceptèrent les résultats de Fischer et ses collègues. O’Gorman a effectué une analyse phylogénétique qui a placé Sulcusuchus ainsi que MPEF-PV 11546 hors d’Occultonectia, ce qui remet en cause son classement et rend sa position beaucoup plus instable.

Lors de cette analyse, O’Gorman a trouvé une forte relation de parenté entre le spécimen de polycotylidé sans nom MML PV 43 de la formation géologique d’Allen (Campanien-Maastrichtien d’Argentine) et MPEF-PV 11546. Pour ce qui est de savoir si MPEF-PV 11546 et Sulcusuchus erraini sont conspécifiques, O’Gorman reste prudent puisque le matériel fossile ne se chevauche pas, ce qui laisse la possibilité que deux genre de polycotylidés aient coexisté dans l’environnement estuarien de la formation géologique de La Colonia. Toutefois, la diversité de cette famille était en déclin à la fin du crétacé, ce qui rend cette hypothèse improbable, mais reste possible.

L’autre possibilité est que le nouveau spécimen, et peut être même aussi MML PV 43, représentent le squelette postcrânien de Sulcusuchus erraini, qui n’est jusque là seulement connu que de matériel crânien. Si tel serait le cas, les caractères de MPEF-PV 11546 renforceraient l’exclusion de Sulcusuchus d’Occultonectia. Puisque que la conspécificité n’est pas résolue de manière certaine, O’Gorman s’est abstenu de référer MPEF-PV 11546 à Sulcusuchus erraini. En conclusion, Sulcusuchus n’est plus classé au sein d’Occultonectia et représente un genre de polycotylidé au classement instable, peut être au sein du clade plus dérivé des polycotylinés.
Références : O’Gorman, J.P., 2022, Polycotylidae (Sauropterygia, Plesiosauria) from the La Colonia Formation, Patagonia, Argentina: phylogenetic affinities of Sulcusuchus erraini and the Late Cretaceous circum-pacific polycotylid diversity. Cretaceous Research. 105339
Fischer, V.; Benson, R.B.; Druckenmiller, P.S.; Ketchum, H.F.; Bardet, N., 2018, 579 The evolutionary history of polycotylid plesiosaurians. Royal Society open science. 5, 580 172177.
Morgan III, D.J.; O’Keefe, F.R., 2019, The cranial osteology of two specimens of Dolichorhynchops bonneri (Plesiosauria, Polycotylidae) from the Campanian of South Dakota, and a cladistic analysis of the Polycotylidae. Cretaceous Research. 96: 149–171.
Toutes les images proviennent d’O’Gorman, 2022