Les thyreophores sont un groupe de dinosaures ornithischiens caractérisés par la présence d’ostéodermes recouvrant leur corps. Ils sont connus du jurassique inférieur à la fin du crétacé, et comprennent notamment les stégosaures et les ankylosaures. De nombreuses analyses phylogénétiques ont été effectuées pour connaître le classement des genres au sein de Stegosauria ou d’Ankylosauria. Toutefois, aucune analyse n’a jusque là été menée pour étudier le classement des genres sur l’ensemble de Thyreophora. Raven et ses collègues effectuent ainsi une analyse phylogénétique globale, incluant tous les thyreophores.

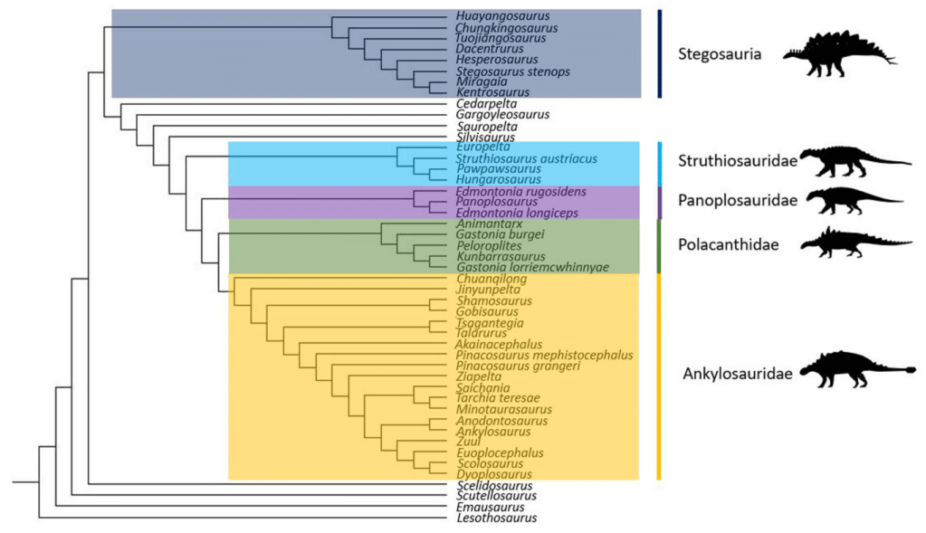
Pour obtenir des résultats viables, Raven et ses collègues n’ont pas inclus les taxons les plus fragmentaires dans leurs analyses. Leurs analyses phylogénétiques ont retrouvé un Thyreophora classique, avec plusieurs genres basaux et deux grands clades principaux : Ankylosauria et Stegosauria. Ils placent Laquintasaura et Lesothosaurus comme les genres les plus basaux de Thyreophora. Leur position met le doute sur leur classement au sein de Thyreophora, et il est possible que ces deux genres soient des ornithischiens situés hors de ce clade. Emausaurus, Scutellosaurus et Scelidosaurus sont classés comme des thyreophores basaux hors d’Eurypoda. Eurypoda est le clade qui se compose de Stegosauria et Ankylosauria.

Raven et ses collègues retrouvent les genres de Stegosauria dans des positions assez traditionnelles, bien que Dacentrurinae ne soit pas retrouvé. Il faut noter que très peu de genres de stégosaures sont bien connus, et que les relations entre les genres sont fragiles. Raven et ses collègues obtiennent un résultat surprenant pour Ankylosauria. En effet, les Ankylosauria se divise traditionnellement en deux clades : Ankylosauridae et Nodosauridae. Ils obtiennent bien un Ankylosauridae monophylétique, mais un Nodosauridae paraphylétique. Le clade Parankylosauria n’est pas retrouvé, mais cela est du à l’absence de Stegouros de l’analyse de Raven et ses collègues. Encore une fois, ces résultats surprenants peuvent être liés à un manque de données.

Puisque Nodosauridae s’avère paraphylétique, Raven et ses collègues ont donné plusieurs noms aux clades qu’ils ont retrouvé. Le clade contenant Anoplosaurus, Denversaurus, Dracopelta, Edmontonia, Nodosaurus, Panoplosaurus et Tianchisaurus a été désigné sous le nom de Panoplosauridae. Le clade contenant Gastonia, Hoplitosaurus, Hylaeosaurus, Niobrarasaurus, Patagopelta, Peloroplites, Polacanthus et Texasestes a été désigné sous le nom de Polacanthidae. Le clade contenant Europelta, Hungarosaurus, Pawpawsaurus et Struthiosaurus a été désigné sous le nom de Struthiosauridae. Panoplosauridae, Polacanthidae et Struthiosauridae ne sont pas de nouveaux noms, et ont parfois été retrouvés dans des phylogénies précédentes. Cette nouvelle phylogénie d’Ankylosauria est inhabituelle, et devra être confrontée à d’autres analyses et un ensemble de données plus complet.
Référence : Raven, T.J.; Barrett, P.M.; Joyce, C.B.; Maidment, S.C.R., 2023, The phylogenetic relationships and evolutionary history of the armoured dinosaurs (Ornithischia: Thyreophora). Journal of Systematic Palaeontology. 21: 1, 2205433.
Pereda-Suberbiola, X.; Díaz-Martínez, I.; Salgado, L.; De Valais, S., 2015, Síntesis del registro fósil de dinosaurios tireóforos en Gondwana. En: Fernández, M., Herrera, Y., (Eds.) Reptiles Extintos – Volumen en Homenaje a Zulma Gasparini. Publicación Electrónica de la Asociación Paleontológica Argentina. 15(1): 90–107.
La première image se compose de plusieurs œuvres de Scott Hartman, la seconde provient de Pereda-Suberbiola et al., 2015, et la troisième provient de Raven et al., 2023
Un avis sur « Nouvelle phylogénie de Thyreophora »